|
||||||||
Opsomming
Battery 9 is een van min Afrikaanse musiekgroepe wat tydens die middel-1990’s rockmusiek vervaardig en uitgevoer het. Hulle is ook die eerste Afrikaanse industriëlemusiekgroep, en die eerste Suid-Afrikaanse industriëlemusiekgroep, wat ’n album vrygestel het. Hierdie artikel bespreek die konteks waarbinne Battery 9 ontstaan het met verwysing na die globale en plaaslike industriëlemusiektoneel asook die Afrikaanse rockmusiektoneel van die middel-1990’s, en toon aan hoe Battery 9 ten opsigte van styl met hierdie tonele skakel, maar veral ook deur die temas wat in hul lirieke aangespreek word.
Trefwoorde: Afrikaanse musiek; Afrikaanse rock; alternatiewe musiek; Battery 9; industriële musiek; Paul Riekert; rock; Suid-Afrikaanse musiek
Abstract
Battery 9 as pioneers of industrial music within the Afrikaans rock music scene
This article discusses the band Battery 9 and its role as a pioneer of industrial music within the Afrikaans rock scene. The article explores the band’s origins within the contexts of both the Afrikaans rock music scene and the global industrial music scene. It demonstrates stylistic connections of Battery 9 to these scenes, particularly through the themes addressed in their lyrics.
Battery 9, an industrial rock music project founded in Johannesburg in 1994 by Paul Riekert, emerged during a period when Afrikaans rock had largely receded from the music landscape following the Voëlvry movement of 1989. While Afrikaans rock was later revived by artists like Karen Zoid and Fokofpolisiekar, Battery 9 remained a consistent voice, contributing numerous Afrikaans songs. The band is recognised as a pioneer of industrial rock music in South Africa. Despite their significance, Battery 9’s position in the history of Afrikaans music is often undervalued, receiving limited attention compared with studies on artists like Fokofpolisiekar and the Voëlvry movement.
Typically classified as industrial music, Battery 9’s genre is sometimes seen as a subgenre of rock or metal. Industrial music, though hard to define, stands out due to its use of synthesisers, anti-music (silence or noise) and extra-musical elements like film, processed sounds and machinery. This genre exhibits considerable diversity across its various branches. Originating from a spirit of rebellion and alienation post-World War II, particularly after the 1968 student uprisings in Europe, industrial music often delves into dark and transgressive themes. These themes include dystopia, war, dehumanisation, alienation and social control, challenging norms and pushing the boundaries of acceptable content.
The genre’s roots can be traced back to 1976 London, with the establishment of Industrial Records by Genesis P. Orridge of Throbbing Gristle. Initially, “industrial music” described experimental, electronic music productions by Industrial Records, which featured noise, custom instruments, and performance art. Adopted across Europe, notably in Germany and Belgium, industrial music saw the rise of influential groups like Kraftwerk, Einstürzende Neubauten and Front 242. The 1980s marked the emergence of Electronic Body Music (EBM), spearheaded by Front 242, along with further offshoots such as futurepop and electro-industrial music. Industrial rock/metal fusions were realised through bands like Rammstein, Nine Inch Nails and Marilyn Manson.
During the 1990s the global rock scene saw a shift towards languages other than English, particularly in extreme metal, to challenge Anglo-American cultural dominance. Industrial groups had already been exploring languages beyond English. While English had dominated popular culture in countries like Germany, Belgium and the Netherlands since the 1960s, bands such as Einstürzende Neubauten defied norms by singing in German, reflecting industrial music’s rebellious spirit.
Tracing the origin of Afrikaans rock and industrial music, the article identifies the Musiek-en-liriek movement of the late 1970s as foundational, with Anton Goosen as a key figure. The Voëlvry movement of 1989, led by Johannes Kerkorrel, Bernoldus Niemand and Koos Kombuis, further redefined Afrikaans music by incorporating rock and alternative influences to protest against the government and promote social change. Alongside Voëlvry, Piet Botha contributed through various rock groups, and Valiant Swart emerged as another significant Afrikaans rock musician in the mid-1990s. While the 1990s saw the formation of numerous rock groups in South Africa, Live Jimi Presley stood out as the first industrial group in the country.
Against the backdrop of a local music scene dominated by English music and a lack of industrial presence (with the exception of Live Jimi Presley), Battery 9 was formed in 1994 by Paul Riekert. Their debut album, Protskrog (1995), marked the first South African industrial album. Battery 9 has released eight albums and two EPs:
- Protskrog (1995)
- Strop (1996)
- Gris (1997)
- Wrok (1998)
- Sondebok (2002)
- Straks (2005)
- Galbraak (2008)
- Grimmig (2016)
- Voorbedag (2019) (EP)
- Afstand (2020) (EP).
Battery 9 initiated a wave of South African industrial music projects, often involving members from other groups. Additionally, groups such as NuL expanded the South African industrial music scene.
The lyrics of Battery 9 frequently engage with themes common in industrial music, including fascism, rejection of authority, dystopia, technology and violence. Unlike some industrial bands, Battery 9 avoids fascist symbols, thus avoiding related controversies. Their lyrics often subtly reject authority, critiquing blind obedience. Dystopian themes appear in their portrayal of the city, particularly Johannesburg, as a dangerous space marred by crime and devoid of community or moral values. The band also touches on technology, reflecting the blurring lines between humans and machines. Violence is a recurring motif, depicting acts of murder and cruelty. These themes resonate with the social and political changes in South Africa during the 1990s, mirroring the era’s spirit of renewal and frustration with violence.
Ultimately, Battery 9’s contribution to the Afrikaans rock scene is significant, despite being frequently undervalued in music history. Their fusion of synthesisers, anti-music and extra-musical elements has produced a unique South African brand of industrial music. With lyrics that mirror the genre’s dark and transgressive nature, Battery 9’s work offers a distinctive expression of industrial music’s values and a unique contribution to the South African music scene.
Keywords: Afrikaans music; Afrikaans rock; alternative music; Battery 9; industrial music; Paul Riekert; rock; South African music
1. Inleiding
Battery 9 is ’n industriëlerockmusiekprojek uit Johannesburg wat in 1994 deur Paul Riekert gestig is. Na die Voëlvry-beweging (1989), onder leiding van Koos Kombuis, Bernoldus Niemand en Johannes Kerkorrel, het Afrikaanse rock vir bykans ’n dekade grotendeels uit die Afrikaanse musieklandskap verdwyn en is was dit Engelse groepe se domein, totdat Afrikaanse rock herontgin is deur kunstenaars soos Karen Zoid, K.O.B.U.S.! (aanvanklik geskryf kobus!)1 en Fokofpolisiekar (Klopper 2008:211; 2009:105). In hierdie tyd was daar enkele stemme – waaronder Battery 9 – wat steeds rockmusiek in Afrikaans gesing het, en Battery 9 het in die komende dekades voortgegaan en verskeie Afrikaanse liedjies vrygestel. In ’n onderhoud met Redelinghuys (2001:66) noem (Dagga-) Dirk Uys Valiant Swart, Koos Kombuis, Anton Goosen, Piet Botha, Battery 9 en David Kramer “strydrosse [wat] die weg gewys [het] wat jong groepe sou volg [...] die bakens van hoop vir tienderjariges wat tussen 1990 en die nuwe eeu op skoolbanke planne sit en beraam het om Afrikaanse rockmusiek te maak”. Boonop het Battery 9 iets nuuts tot die Suid-Afrikaanse musiektoneel bygedra – Coyne (2017) noem Battery 9 “die ongetwyfelde pioniers van industriële rockmusiek, ten minste op die kontinent van Afrika”. Marais (2008:28) noem ook Paul Riekert se lirieke in sy lys van Afrikaanse kunstenaars se lirieke wat vanuit die Afrikaanse literatuurstudie aandag verdien:
Ander digters en liriekskrywers van die hede en onlangse verlede soos Theunis Engelbrecht (Die Naaimasjiene), Anton Goosen, Amanda Strydom, Coenie de Villiers, Piet Botha, Paul Riekert, Drikus Barnard (Brixton Moord en Roof Orkes, asook Trike), Andries Bezuidenhout (Brixton Moord en Roof, asook solo-kunstenaar), Riku Lätti, Hunter Kennedy (Fokofpolisiekar), Jan Blohm, Bacchus Nel en Toast Coetzer (The Buckfever Underground) behoort om dieselfde redes as Koos du Plessis, Koos Kombuis en Gert Vlok Nel aandag te kry.
Tog beklee Battery 9 ’n onderwaardeerde posisie in die geskiedenis van die Afrikaanse musiektoneel. Terwyl daar reeds ’n groot aantal studies oor Fokofpolisiekar verskyn het (Klopper 2009, 2011; Senekal 2013; Loubser 2014; Nell 2014), en so ook oor Voëlvry (Grundlingh 2004; Hopkins 2006; Suriano en Lewis 2015), is vermeldings van Battery 9 beperk tot studies van Afrikaanse protesmusiek (Senekal 2009:56; Senekal en Van den Berg 2010:112), konteks vir studies van ander kunstenaars (Klopper 2009:15, 105; Senekal 2011:80), of word hulle andersins slegs terloops in oorhoofse studies van die Afrikaanse musiektoneel vermeld (Kriel 1998:18; Ballantine 2004:199; Van der Merwe 2019:104). Selfs Roggeband se omvattende boek (2009) sluit nie ’n afdeling in oor Battery 9 nie, alhoewel Fokofpolisiekar, K.O.B.U.S.!, Piet Botha, Valiant Swart en ander alternatiewe kunstenaars ingesluit word.
Hierdie artikel bespreek die ontstaan van Battery 9 binne die konteks van sowel die Afrikaanse rockmusiektoneel as die globale industriëlemusiektoneel. Battery 9 word eerstens binne hierdie globale musiektoneel gesitueer, waarvan ’n kort historiese oorsig gebied word, waarna die ontwikkeling van Afrikaanse rock- en industriële musiek bespreek word. Laastens word ’n aantal temas van industriële musiek en hul neerslag in Battery 9 se lirieke bespreek. Die artikel sluit af met slotopmerkings en voorstelle vir verdere navorsing.
2. Onderskeidende kenmerke van industriële musiek
Battery 9 se musiek word gewoonlik as industriële musiek geklassifiseer (Klopper 2009:15; Senekal 2011:77; Coyne 2017; Van der Merwe 2019:153), ’n genre wat soms as ’n subgenre van rock of metal beskou word (Klopper 2009:15; Hanley 2011:21; Senekal 2011:80; Mulder 2016:36) (sien egter verderaan). Ballantine (2004:119) noem Battery 9 “industrial dance”, met aanhalingstekens, waarmee aangedui wil word dat Battery 9 se musiek verskillend gesien kan word en ook dat daar ’n mate van onsekerheid rondom die plasing van hul musiek bestaan.
Industriële musiek is moeilik om te definieer, maar word veral onderskei deur die gebruik van sintetiseerders, antimusiek en buitemusikale elemente (Woods 2007:41; Potter en Whittaker 2022:9). Met antimusiek word bedoel die gebruik van stilte of geraas, byvoorbeeld Einstürzende Neubauten se “Headcleaner” (Tabula Rasa 1993), wat ’n groot hoeveelheid geraas bevat. Battery 9 gebruik ook geraas in ’n liedjie soos “Brommers” (Wrok 1998). Buitemusikale elemente verwys na die gebruik van film, verwerkte klanke en vervorming, gesproke woord en masjinerie (Woods 2007:41). Ministry gebruik byvoorbeeld George H.W. Bush se Staatsrede op 29 Januarie 1991 – soos gelewer teen die agtergrond van die Golfoorlog – vir hulle liedjie “N.W.O.” (New World Order) (Psalm 69: The way to succeed and the way to suck eggs 1992). Tagg en Collins (2001:4–5) skryf dat die algemeenste niemusikale klanke wat benewens klankgrepe in industriële musiek voorkom, in vier kategorieë ingedeel kan word: fabrieks- en industriële klanke (stoomhamers of hidroulika), ander meganiese klanke (handbore of ratte wat draai), mensgemaakte klanke (metaalgeluide) en elektriese klanke (netbrom of elektriese hommeltuie). Einstürzende Neubauten se perkussie op die liedjie “Für den Untergang” (Für den Untergang 1980) behels byvoorbeeld om betonblokke op die metaalvloer van ’n snelwegoorgang te slaan. Battery 9 het skrootmetaal, hamers en hoekslypers as instrumente aangewend (Van Wyk 2011), soos byvoorbeeld duidelik op “Twyfelaar” (Strop 1996) of “Aag fok” (Gris 1997) gehoor kan word, of glas wat breek op “Skerwe” (Straks 2005). In “Arme ou goedjies” (Galbraak 2008) is daar ook ’n elektriese gedreun deur die hele liedjie. “Hoeveel lyke in jou kas?” (Grimmig 2016) gebruik ’n weermagtrommel, ’n plastieksambok en ’n wasmasjien as instrumente (Coyne 2017). Figuur 1 toon ’n paar foto’s van Battery 9 se vertonings, en hier kan byvoorbeeld die gebruik van ’n kanondop (regs bo), hoekslyper (regs onder) en oliedrom (links onder) as musiekinstrumente gesien word (Battery 9 2008).

Figuur 1. Battery 9 tydens vertonings. Foto’s: Facebook (Battery 9 2008)
Alhoewel industriële musiek gewoonlik onderskei word deur hierdie gebruik van sintetiseerders, antimusiek en buitemusikale elemente, beklemtoon Woods (2007:52) dat daar ’n groot verskeidenheid musiek onder die etiket industrieel ingedeel word:
Portion Control, Skinny Puppy, Front Line Assembly, and Ministry, to name a few, are groups who many classify under the blanket term “industrial,” or EBM/industrial, yet the stylistic differences in their music and their own individual departures from early historical industrial music create problems with understanding the industrial sound.
Op ’n soortgelyke wyse skryf Potter en Whittaker (2022:7): “[I]ndustrial music and industrial culture have proved to be very broad churches, involving a wide range of styles from abrasive noise to dance and electronic body music.” Daar is met ander woorde ’n groot mate van diversiteit in industriële musiek, wat te make het met die verskillende vertakkings van die genre, soos in die volgende afdeling bespreek word.
3. Die ontstaan van industriële musiek
Industriële musiek het ontstaan uit die gees van rebelsheid en vervreemding wat op die Tweede Wêreldoorlog gevolg het, veral na die studenteopstande in Europa in 1968 (Woods 2007:35). Die jeug in baie geïndustrialiseerde lande was ontnugter en verveeld met die toekoms, wat gelei het tot ’n verwerping van hoofstroomkultuur en ’n begeerte na iets nuuts en anders. Dit is ook weerspieël in die punkrockbeweging, wat vroeg aan industriële musiek verbind geraak het (sien verderaan).
Industriële musiek verken dikwels donker, transgressiewe onderwerpe soos distopie, oorlog, ontmensliking, vervreemding en sosiale beheer, daag konvensionele norme uit en verskuif die grense van aanvaarbare inhoud in musiek (Woods 2007:62). Groepe gebruik industriële musiek as ’n voertuig om politieke stelsels, samelewingsverwagtinge en die impak van tegnologie op mense se lewens te kritiseer. Die genre se konfronterende benadering, beide in sy klank en sy boodskap, doen ’n beroep op aanhangers om die hoofstroomkultuur te verwerp en die donkerder aspekte van die menslike bestaan te probeer konfronteer. Die temas wat deur industriële musiek aangespreek word, word later met betrekking tot Battery 9 bespreek.
Die begin van industriële musiek strek terug na die stigting van die platemaatskappy Industrial Records deur die kunstenaar bekend as Genesis P. Orridge (regte naam Neil Andrew Megson) van die groep Throbbing Gristle in 1976 in Londen (Woods 2007:27; Granholm 2011:531; Hanley 2011:47–61; Reed 2013:77; Vecchio 2014:1–14; Potter en Whittaker 2022:8). Throbbing Gristle is die vorige jaar gevorm uit ’n ekstreme beweging in kuns en musiek, naamlik COUM Transmissions, ’n uitvoeringskunsgroep van die laat 1960’s, vroeë 1970’s (Woods 2007:27; Hanley 2011:10; Reed 2013:80; Vecchio 2014:1–14). Throbbing Gristle het op daardie stadium bestaan uit P-Orridge, Peter “Sleazy” Christopherson, Cosey Fanni Tutti (Christine Carol Newby) en Chris Carter (Woods 2007:27; Vecchio 2014:14). ’n Ander kunstenaar wat met die groep verbind word, Monte Cazazza, het die leuse “Industrial Music for Industrial People” geskep (Woods 2007:27; Reed 2013:106; Vecchio 2014:20; Potter en Whittaker 2022:8).
Toe die term industrial music die eerste keer verskyn het, was dit slegs van toepassing op Industrial Records se produksies van eksperimentele, elektroniese musiek wat gereeld op geraas gefokus was, pasgemaakte instrumente gebruik het en uitvoeringskuns wat deur musiek vergesel is (Woods 2007:27). Ander kunstenaars wat opnames by Industrial Records gemaak het, sluit in The Leather Nun, Clock DVA, Surgical Penis Klinik (SPK), Cabaret Voltaire, Richard H. Kirk, Thomas Leer, Monte Cazzaza en die skrywer William S. Burroughs (Woods 2007:27; Hanley 2011:10; Reed 2013:77; Vecchio 2014:1–14). Hierdie produksies is beïnvloed deur verskeie kunsvorme, onder andere die poësie van Aleister Crowley, Dada, Futurisme, die Fluxus-beweging en Surrealisme (Woods 2007:27; Hanley 2011:47–61; Reed 2013:59; Vecchio 2014:1–14; Potter en Whittaker 2022:8). Benewens Aleister Crowley is produksies beïnvloed deur die skryfwerk van William S. Burroughs, Philip K. Dick, Marquis de Sade, Michel Foucault, Samuel Beckett, Jacques Attali, Pierre Proudhon, Andy Warhol, Martin Bax, Gillian Freeman, Jacques Sternberg en Jacques Derrida (Woods 2007:41).
Industriële musiek is vinnig deur gehore regoor Europa en elders aangeneem, veral in Duitsland en België, en ander groepe uit die 1970’s en vroeë 1980’s wat vermelding verdien, is Kraftwerk, Einstürzende Neubauten, Deutsch-Amerikanische Freundschaft (DAF), Front 242 en Ministry (Woods 2007:42–7; Hanley 2011:10; Vecchio 2014:24). Gedurende die 1980’s het industriële musiek ook vertak om EBM (Electronic Body Music) te vorm (die benaming is deur Front 242 geskep – Woods 2007:47; Vecchio 2014:28) wat veral in Europa gewild geword het (Woods 2007:42–7; Hanley 2011:185; Vecchio 2014:28). Verdere vertakkings sluit in futurepop (byvoorbeeld VNV Nation en Covenant) en elektro-industriële musiek (byvoorbeeld Suicide Commando en Die Sektor) (Woods 2007:51). Industriële rock/metal kombineer rock en metal met industriële musiek deur groepe soos Rammstein,2 Nine Inch Nails, Fear Factory, Marilyn Manson en White Zombie (Woods 2007:54; Hanley 2011:412–3). Laasgenoemde groepe is ook van die bekendste industriële groepe, en dit is hier waar Battery 9, met hul gebruik van kitare, geplaas behoort te word. Paul Riekert sê byvoorbeeld aan De Vries (1995): “When I first heard guitar-based industrial, I was quite pissed off that it wasn’t me who had made it.” Neofolk (byvoorbeeld Fire + Ice en Current 93) word ook gesien as ’n uitvloeisel van industriële musiek, alhoewel elektroniese klanke hier afwesig is (Woods 2007:27; Granholm 2011:532; Hanley 2011:10; Reed 2013:219). Neofolk het op sy beurt ’n sterk verbintenis met black metal, byvoorbeeld die groep Wardruna, wat ontwikkel het uit die black metal-groep, Gorgoroth (Granholm 2011:534).
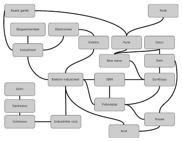
Woods (2007:55) stel die stamboom van industriële musiek skematies voor, wat in Figuur 2 in Afrikaans aangepas is. Hierdie stamboom dui daarop dat industriële musiek eers later deel van rockmusiek geword het; Woods (2007:40) skryf dat industriële musiek gewortel was in sintetiseerder- en elektroniesemusiek-tradisies, nie rock nie.

Figuur 2. Die stamboom van industriële musiek na aanleiding van Woods (2007:55)
Hanley (2011:iv, 411–3) verdeel die ontwikkeling van industriële musiek in drie generasies (sien ook Woods 2007:vii en Vecchio 2014:21–33):
- ’n Eerste generasie (1975–1983), wat eksperimenteel was en die fondasie van industriële musiek gelê het, met groepe en kunstenaars soos Cabaret Voltaire, Clock DVA, DAF, Die Krupps, Einstürzende Neubauten, Leather Nun, Monte Cazazza, SPK en Throbbing Gristle.
- ’n Tweede generasie (1983–1989), wat nuwe klanke en tegnieke van ander style van populêre musiek, spesifiek synthpop en heavy metal, geïntegreer het, met groepe soos Frontline Assembly, Laibach, Front 242, Skinny Puppy, KMFDM (Kein Mehrheit Für Die Mitleid) en Ministry.
- ’n Derde generasie (1989–1996), wat groter verskeidenheid en ook kommersiële sukses gebring het, met groepe soos Current 93, This Mortal Coil, Marilyn Manson, Nine Inch Nails, Fear Factory, Rammstein en White Zombie.
Die derde generasie se kommersiële sukses – tot ’n groot mate die gevolg van Nine Inch Nails se gewildheid – het tot ’n ontploffing in industriële musiek gelei, ’n “gold rush” (Reed 2013:253, 269) waartydens groot platemaatskappye industriële kunstenaars opgesoek het om hulle musiek te versprei. Hierdie stormloop het teen 1995 ’n hoogtepunt bereik. Kommersiële sukses was nie vir alle aanhangers van industriële musiek aanvaarbaar nie, omdat industriële musiek oor die algemeen nie poog om kommersieel suksesvol te wees nie. Woods (2007:9–10) skryf: “Originally, industrial musicians were not concerned with a following per se – they wanted to make what they called ’anti-music’ as a message of rejection.” Volgens Hanley (2011:381) het die kommersiële sukses van groepe soos Nine Inch Nails en Marilyn Manson rondom 1996 beteken dat industriële musiek sy identiteit verloor het. Hanley (2011:413) sien ook ’n post-1996 industriëlemusiekbeweging, waarby hy Combichrist en VNV Nation insluit, maar oor die algemeen is hy negatief oor die nuwe rigtings wat industriële musiek sedert die middel-1990’s ingeslaan het. Reed (2013:279 e.v.) is meer optimisties en bespreek die nuwe rigtings waarin industriële musiek sedert die middel-1990’s ontwikkel het, insluitend nuwe subgenres soos futurepop, powernoise en terror EBM, terwyl gevestigde groepe binne die genre voortgegaan het.
In 1999 het industriële musiek sy grootste negatiewe publisiteit ontvang. Op 20 April 1999 het twee leerders, Eric Harris en Dylan Klebold, ’n dodelike skietery by die Hoërskool Columbine in Littleton, Colorado uitgevoer wat tot 15 sterftes gelei het, insluitend hulle eie deur selfdood; 23 ander leerders is gewond. In die nasleep het ondersoeke na hul mediagewoontes ’n sterk obsessie met industriële musiek aan die lig gebring, veral groepe soos KMFDM, Nine Inch Nails en Rammstein (Potter en Whittaker 2022:5). Alhoewel openbare kritiek Marilyn Manson geteiken het, was Harris en Klebold nie aanhangers van sy musiek nie (Potter en Whittaker 2022:5), maar die voorval het nietemin negatiewe opvattings oor industriële musiek versterk. Michael Moore het in 2002 ’n dokumentêr oor hierdie skietery gemaak (Bowling for Columbine 2002), waarin hy juis ’n onderhoud met Marilyn Manson ingesluit het.
Binne die globale rockmusiektoneel is daar gedurende die 1990’s ’n wegbeweeg van Engelse lirieke, onder andere in ekstreme metal (Hoad 2021:130) (maar nie beperk daartoe nie). Ekstreme-metal-groepe het meer gereeld plaaslike tale in hul lirieke begin gebruik om afstand te doen van die neoliberale Anglo-Amerikaanse hegemonie wat vinnig besig was om ’n wêreldkultuur te word (Trafford 2021:229). Die Noorweegse black metal-groep, Burzum, het reeds Noorweegse lirieke op hul album Hvis lyset tar oss (1994) gebruik (Granholm 2011:528). Ook in Noorweë het die black metal-groep Dimmu Borgir Noorweegse lirieke op hul album For all tid (1995) ingesluit (Senekal 2011:81). Die vrystelling van die eerste volledige album van die Noorweegse black metal-groep Enslaved, Vikingligr Veldi (1994), het verder die idee van die gebruik van antieke tale in die folk metal-toneel bekendgestel (Trafford 2021:228), en nuwer neofolkgroepe soos Wardruna en Heilung sou later Oudnoors en Oudgermaanse runiese geskrifte in hul musiek gebruik. In Suid-Afrika het Voice of Destruction (V.O.D.) ’n Afrikaanse liedjie op hul album Bloedrivier (1996) ingesluit (met Afrikaanse lirieke ook in die liedjie “Needledive”) (Senekal 2011:83).
Die gebruik van tale anders as Engels is reeds vroeër deur industriële groepe gedoen. Sedert die 1960’s is die Duitse, Belgiese en Nederlandse populêre kultuur oorheers deur Engelstalige musiek, en toe Engelstalige punkmusiek in Europa aankom, is optredes in Duits dikwels as onaanvaarbaar beskou (Reed 2013:93). Einstürzende Neubauten en hul tydgenote in die vroeë 1980’s het egter sulke riglyne verontagsaam deur in Duits te sing, wat ook ooreenstem met die algemene rebelsheid van industriële musiek (Reed 2013:93). Hierdie gebruik van Duitse lirieke is volgens Reed (2013:93) ’n poging om teen die vorige generasie te rebelleer en ook die trauma van die verlede te konfronteer:
To the parents of this young generation, Anglophone music had offered a way to silence the uncomfortable questions of German identity after their own unforgivable complicity under Hitler. Making German music here and now in Hitler’s capital [Berlin] thus did the vital work of breaking that silence and fulfilling every rebel’s longing to cut loose once and for all from parents, teachers, and bosses, to burst free from the past’s quietly tightening stranglehold on the present. It’s a kind of détournement that industrial music invokes again and again: by embracing the forbidden, one rejects the original behavior that inspired the fear of taboo.
Vanaf 1994 sou Rammstein een van die bekendste groepe word wat hierdie tradisie voortsit deur bykans eksklusief in Duits te sing. Reed (2013:93) argumenteer dat industriële musikante en aanhangers wêreldwyd glo dat veral Duitsland se historiese tegnologiese en politieke betekenis, tesame met die Duitse taal, goed ooreenstem met industriële musiek se temas van tegnologie, tragedie en ritmiese intensiteit. Hierdie oortuiging word wêreldwyd weerspieël, met groepe soos Amerika se Stromkern, Italië se Pankow, Slowenië se Laibach, en Frankryk se Die Form wat Duitse name aanneem en soms in Duits sing, terwyl Japan se eerste EBM-groep, DRP, hulself met ’n Duitse frase (Deutsche Reiche Patent) benoem het (Reed 2013:93). Die Belgiese groep Suicide Commando het ook verskeie liedjies in Duits opgeneem. In Suid-Afrika is ’n voorbeeld van hierdie verskynsel die groep Garten der Asche (2006 tot op hede), wat ’n Duitse naam het, maar in Engels sing; Live Jimi Presley, wat onder andere die liedjie “Vorhaut zur Freiheit” op hul oorwegend Engelse album ingesluit het (Live Jimi Presley2016); of Winter Soul, wat ’n klankgreep van die Duitse weergawe van die film Constantine (2005) vir hulle liedjie “Ritual abuse” (Reactor 2008) gebruik het.
Industriële groepe sing ook in ander tale benewens Duits. Die Finse groep Ruoska sing byvoorbeeld in Russies, Hocico sing in Spaans, en Ambassador 21 en Suicide Inside sing in Wit-Russies.
Die volgende afdeling bespreek die ontstaan van Afrikaanse rock- en industriële musiek.
4. Die ontstaan van Afrikaanse rock- en industriële musiek
Omdat Battery 9 se musiek as industriële rock beskou word, en boonop die eerste Afrikaanse industriële groep in Suid-Afrika is, word daar in hierdie afdeling met die ontstaan van Afrikaanse rock begin, waarna Afrikaanse industriële groepe bespreek word.
Die Musiek-en-liriek-beweging van die laat 1970’s word gewoonlik as die grondslag vir die ontstaan van Afrikaanse rock gesien (Van der Merwe 2018:359), met Anton Goosen wat uitgesonder word as die “vader van Afrikaanse rock” (Smit 2018:204; Van der Merwe 2019:110). Ander kunstenaars wat as deel van hierdie beweging gesien word, is onder andere Laurika Rauch, Louis van Rensburg, Coenie de Villiers, Jannie du Toit, Mynie Grové, David Kramer, Amanda Strydom en Koos du Plessis (Klopper 2009:99; Smit 2018:182; Van der Merwe 2019:103). Musiek-en-liriek-kunstenaars staan daarvoor bekend dat hulle ’n klem op hoërkwaliteitlirieke geplaas het en Afrikaanse musiek verdiep het, in teenstelling met die oppervlakkige populêre musiek van vroeër, maar anders as latere rockmusikante was hulle nie polities ingestel nie en was hulle musiek lig en aanvaarbaar vir die meeste lede van die publiek.
Die ander groot verwysingspunt in die geskiedenis van Afrikaanse rock is die Voëlvry-beweging van 1989 onder leiding van Johannes Kerkorrel (Ralph Rabie), Bernoldus Niemand (James Phillips) en Koos Kombuis (André Letoit), wat rockmusiek as ’n platform gebruik het om teenstand teen die regering uit te spreek en sosiale verandering te bevorder. Hulle word geag dat hulle Afrikaanse musiek herdefinieer het deur dit met rock- en alternatiewe invloede te vermeng, en het ’n deurslaggewende rol gespeel in die vestiging van Afrikaanse rockmusiek (Kriel 1998; Grundlingh 2004; Hopkins 2006; Klopper 2009; Suriano en Lewis 2015; Van der Merwe 2019).
Van der Merwe (2019:130) voer aan dat Joos Tonteldoos en die Dwarstrekkers, Die Kêrels en Randy Rambo (Theunis Engelbrecht) en die Rough Riders (later Die Naaimasjiene) saam met bogenoemde figure van Voëlvry “’n ekstreme nuwe perspektief in Afrikaanse musiek verteenwoordig” het. Kriel (1998:18) noem ook onder andere Joos Tonteldoos en die Dwarstrekkers as opvolgers van Voëlvry, asook Die Naaimasjiene. Joos Tonteldoos en die Dwarstrekkers is in 1990 as alternatiewe rockgroep gestig deur Joos Tonteldoos (Paul Riekert) saam met Daan Dingaan (Anton Basson), Wouter Wolkekrabber (Pieter Dreyer) en Kaas Koek (Cesare Cassarino), met die oog daarop om swaarder Afrikaanse rock as die musikante betrokke by Voëlvry op te lewer (Riekert 2024b). Hulle het in 1990 by Houtstok opgetree, saam met Koos Kombuis, Anton Goosen, Die Briels, Jack Hammer, Lieze Stassen, Randy Rambo en die Rough Riders en ander (Concert Archives 2024). Leonard (2002:58) skryf dat dit as Joos Tonteldoos was dat Riekert die eerste keer in Afrikaans begin sing het, onder andere met ’n vertaling van The Troggs se “Wild thing”: “Wilde ding / ek wil jou bespring”, wat hy glo namens Eugène Terre’Blanche aan Jani Allan opgedra het. Die groep het in 1993 ontbind, waarna Battery 9 gestig is.
Parallel met Voëlvry is daar die bydraes van Piet Botha deur verskillende rockgroepe. Van 1981 tot 1983 was hy betrokke by die groep Wildebeest (Bosman 2003:109; Kruger 2019; Strydom 2019), wat verskeie Afrikaanse liedjies op twee albums vrygestel het. Vanaf 1984 was hy betrokke by Jack Hammer (Roggeband 2009:211), wat oorwegend in Engels gesing het en 12 ateljee-albums sedert 1987 uitgereik het (Kruger 2019). As solokunstenaar sou hy vyf Afrikaanse albums tussen 1997 en 2019 uitreik (Kruger 2019). Tussen 1983 en 1997 was Piet Botha se optredes met ander woorde oorwegend in Engels. Sommige van sy lirieke word in Bosman (2003:109–11) bespreek.
Valiant Swart (Pierre Nolte) is ’n ander invloedryke Afrikaanse rockmusikant van die middel-1990’s (Roggeband 2009:251–6). Nadat hy reeds vir ’n paar jaar optredes gedoen het, debuteer hy met die album Die Mystic Boer (1996), en twee kuierplekke, een in Bloemfontein en een later in Stellenbosch, word na sy gelyknamige liedjie vernoem (Marais 2008:28). Tot op hede het hy 16 Afrikaanse albums vrygestel, asook ’n digbundel (Swart 2011), en sy lirieke word in byvoorbeeld Bosman (2003:111–4) bespreek.
’n Verskeidenheid rockgroepe is in die 1990’s in Suid-Afrika gestig, waaronder Sugardrive, Squeal, Springbok Nude Girls, Henry Ate, Wonderboom, Fetish, Urban Creep, Arapaho en Just Jinger (Klopper 2009:107–8). Nie een van hierdie groepe kan egter as industrieel beskryf word nie en verteenwoordig eerder ’n ligter rock wat makliker deur groot getalle jongmense aanvaar is. In hierdie tyd is ook ’n aantal metalgroepe, soos V.O.D., SacriFist, Dieversion, Nocturnal Dominion, The Human Meat Blocks, Groinchurn en ander gestig, alhoewel hulle as ekstreme-metal-groepe eerder as industriële groepe beskryf kan word (Senekal 2011:80, 83–5; kyk ook Hoad 2021). Boonop het al hierdie groepe oorwegend in Engels gesing, alhoewel baie van hul groepslede Afrikaanssprekend was.
Daar was egter een Suid-Afrikaanse groep wat as industrieel beskryf kan word: Live Jimi Presley, wat die eerste industriële groep in Suid-Afrika was (Riekert 2024b). Dié groep is in 1986 onder die naam Vader Jakob gestig, maar het sy naam in 1990 na Live Jimi Presley verander. Die groep het tot 1997 bestaan en uiteindelik lede soos Marc “Presley” Feltham, Derek Davey, Chris Lebert, Tilo von Brandis, Kenny Marshall, James Donaldson, Jeremy Franklin en Leon Retief ingesluit (Gedye 2016). Gedye (2016) skryf dat opnames van Cabaret Voltaire, Throbbing Gristle en Einstürzende Neubauten Live Jimi Presley beïnvloed het, en beskryf ’n vertoning:
Dadaism was alive and well in Johannesburg in the late 1980s and early ’90s. Picture the scene. A band is thrashing out a rhythm on various home-made metal percussion instruments. One is operating an angle grinder. The object of the showering sparks is a gimp, a volunteer from the audience, naked, except for a wrapping of see-through plastic, a mask and chains. Petrol is on fire at the audience’s feet. Some of them land punches and kicks on the gimp. Band members brandish guns on stage, firing blanks at random. It’s dada rock’n’roll and the band on stage is Live Jimi Presley.
Live Jimi Presley sou eers in 2016 ’n opname vrystel (Live Jimi Presley 2016).
Klopper (2008:211; 2009:105) wys daarop dat Afrikaanse rock gedurende die 1990’s tot ’n groot mate gestagneer het, maar skryf dat daar enkele kunstenaars in hierdie tyd was “wat die Afrikaanse aflosstokkie vir ’n tydjie sou vashou by musiek- en kunstefeeste”, onder wie Valiant Swart, Piet Botha en Battery 9. Bouwer (2014) maak ’n soortgelyke stelling:
Baie Afrikaanse seuns was nog skaam om in hul eie taal te sing – BOO!, Springbok Nude Girls, Dorp, Voice of Destruction, Thysis en later ook Not My Dog. Die enigste ou wat hier aktief saam met Koos [Kombuis], Piet [Botha] en Valiant [Swart] die Afrikaanse vlaggie laat wapper het, was Paul Riekert. Toe Joos Tonteldoos opbreek, het hy voortgegaan met die klipharde industrial-groep Battery 9.
(Kyk ook Redelinghuys 2001:66.)
Battery 9 het met ander woorde in twee opsigte teen die plaaslike musiektoneel van die middel-1990’s gegaan: eerstens ten opsigte van styl, aangesien industriële musiek grotendeels afwesig was (met die uitsondering van Live Jimi Presley), en tweedens ten opsigte van taal, omdat die Suid-Afrikaanse rockmusiektoneel deur Engelse musiek oorheers is.
Battery 9 is in 1994 deur Paul Riekert gestig, met hul eerste album – en ook die eerste Suid-Afrikaanse industriële album – Protskrog, wat in 1995 vrygestel is (De Vries 1995). Van meet af aan is Battery 9 binne die konteks van industriële musiek geplaas, met De Vries (1995) wat sê dat Protskrog meer aan William S. Burroughs as aan Nine Inch Nails herinner, en dat Riekert se gunstelingalbum op daardie stadium een van Ministry s’n was. Elders merk Riekert op dat Battery 9 ontstaan het uit die begeerte om André Letoit se Ver van die ou Kalahari “met die apokaliptiese klanke van die Duitse avant garde-rockers Einstürzende Neubauten te kombineer” (Marais 2008:28). Van Wyk (2011) skryf ook dat Battery 9 deur Einstürzende Neubauten geïnspireer is; trouens, Einstürzende Neubauten se voorbeeld van Duitse lirieke was ook inspirasie vir Riekert om lirieke in Afrikaans te skryf (Riekert 2024b). In ’n onderhoud met Leonard (2002:58) noem Riekert dat hy lief is vir Afrikaans, alhoewel hy nie nasionalisties is nie, en dat hy Afrikaans, Engels en vergelykende letterkunde op Wits studeer het. Elkeen van Battery 9 se albums sou ook Engelse liedjies benewens Afrikaanse liedjies bevat, en Battery 9 se tweetaligheid word weerspieël in sy naam wat in Afrikaans en Engels identies geskryf word (Riekert 2024b). Battery 9 sou in 1996 een van die eerste Suid-Afrikaanse rockgroepe word wat in die dag speeltyd op 5FM sou kry, met “Kiss the machine” (van Strop) (Klopper 2009:108). Saam met Riekert was At Nel, wat in 2000 sy sololoopbaan onder die naam Somerfaan begin het (Lion-Cachet 2020), en ander lede soos Dawid Kahts (Thys Nywerheid), Huyser Burger (later deel van K.O.B.U.S.!) en Arnaud van Vliet (Jarvis 1999). Battery 9 het groot internasionale dans/techno-groepe soos The Prodigy en Faithless op hul Suid-Afrikaanse toere vergesel, en het onder andere opgetree by Oppikoppi naby Northam (1995, 1996, 1997, 2001, 2004, 2009), Wingerdstok in Stellenbosch (1997), RAMfest in Worcester (2007, 2008, 2009), Mercury Live in Kaapstad (2007), en The Bohemian in Johannesburg in 2010) (Songkick, geen datum). Battery 9 het tot op hede agt albums en twee EP’s vrygestel:
- Protskrog (1995)
- Strop (1996)
- Gris (1997)
- Wrok (1998)
- Sondebok (2002)
- Straks (2005)
- Galbraak (2008)
- Grimmig (2016)
- Voorbedag (2019) (EP)
- Afstand (2020) (EP).
Riekert was ook betrokke by ander nie-industriëlemusiekprojekte, soos Die Menere (2005 tot hede) en Breinskade (1994–1998); was betrokke by klankbane vir onder andere die televisiereekse Wielie Walie (1993–1994), Plek van die Vleisvreters (2003) en Villa Rosa (2004–2015), asook vir die film Suurlemoen! (2014). Hy het ook bygedra tot die toonsetting van Breyten Breytenbach se poësie (Riekert 2024a), soos vrygestel op Om te Breyten (Verskeie kunstenaars 2000b). In 1994 het Riekert ook die platemaatskappy OneF Music gestig, wat musikante soos Andries Bezuidenhout, Battery 9, Bittervrug, Bloedskande, Breinskade, Cortina Whiplash, Die Menere, General Dealer, Jim Neversink, KOOS, NuL, Swim Club, Thys Nywerheid en Trike se musiek versprei het.
Battery 9 was die eerste van ’n reeks (Suid-) Afrikaanse industriëlemusiekprojekte wat gereeld musikante uit ander groepe betrek het. Volgens Kahn-Harris (2007:23) het industriële musiek “a productive relationship with the extreme metal scene”, en Peter Tägtgren van die Sweedse death metal-groep Hypocrisy het byvoorbeeld ’n industriële sylynprojek getiteld Pain (Kahn-Harris 2007:108). In Suid-Afrika het Francois Breytenbach Blom van V.O.D. en later K.O.B.U.S.! Die Kruis in 1998 gestig, wat ook ’n Afrikaanse industriëlemusiekprojek was, alhoewel slegs een album (Begrawe jou engele 2000) vrygestel is. Paul André Blom – ook van V.O.D. en later betrokke by K.O.B.U.S.! – het F8 in 1997 gestig, en het net een Afrikaanse liedjie, SexHex, opgeneem (F8 1998). Paul André Blom het in 2002 ook Terminatryx saam met Sonja Ruppersberg gestig, aanvanklik met Tom Somers (kitaar) en Christina Storm (agtergrondsang) (Terminatryx 2018). Patrick Davidson, wat tot in 2017 deel was van Terminatryx, beskryf hulle musiek as ’n “dark rock/ industrial metal hybrid” (Gregorowski 2015). Terminatryx het later in Suid-Afrika ter ondersteuning van groot buitelandse industriële groepe soos VNV Nation en Ministry opgetree én oorsese toere meegemaak (Gregorowski 2015; Terminatryx 2018). Alhoewel die meeste van Terminatryx se musiek in Engels is, het hulle ook die Afrikaanse liedjies “Siek+Sat” (Terminatryx 2008), “Masjien” (Shadow 2014) en “Suiker” (Terminatryx III 2022) opgeneem, en ook Ingrid Jonker se “Ontvlugting” getoonset (Blom, Ruppersberg en Meyer 2016), soos vrygestel op Ingrid Jonker – Die kind is nog jonger (Verskeie kunstenaars 2016). Paul Riekert het ook bygedra tot Terminatryx se hermenging van “Siek+Sat” op die Remyx v1.0-album (2011) en tot die kombinasie van “Masjien” en Battery 9 se “Kiss the machine” op “Masjien-Machine” (Remyx v2.0 2017), terwyl hy ook stem bygedra het tot “Suiker” (Terminatryx III 2022). Volgens Patrick Davidson volg Terminatryx in die voetspore van “the legendary Battery 9” (Gregorowski 2015).
NuL is in 1998 deur Adriaan Pelzer en Simon Kruger, voorheen van die groep Nothing, gestig (Anoniem 2008). Later het Dawid Kahts (Thys Nywerheid), Niel de Lange, Mareli Minnaar, Gerrie Roos en Chris Erasmus ook by die groep aangesluit. NuL het drie Afrikaanse albums vrygestel: Een (2004), Twee (2007) en Drie (2009), en die laaste een is deur Riekert se OneF Music versprei (Riekert 2024b).
Verskeie Engelse groepe het in Live Jimi Presley se voetspore gevolg en die Suid-Afrikaanse industriëlemusiektoneel uitgebrei, byvoorbeeld die futurepop-groep Plasticoma, die goth-groep Ankst, die darkwave-groepe Black Death en Mr Barleycorn, en die elektro-industriële groepe Winter Soul, Garten der Asche en Androidgeny (Mauchline 2024). Ankst, Winter Soul en Terminatryx het in 2008 saam met VNV Nation in Kaapstad opgetree (Mauchline 2024).
Die volgende afdeling bespreek Battery 9 se lirieke in meer besonderhede.
5. Temas in industriële musiek en hul neerslag in die lirieke van Battery 9
Temas wat gereeld in industriële musiek voorkom, sluit in fascisme, ’n verwerping van gesag, distopie, tegnologie en geweld (Woods 2007; Reed 2013). Vervolgens word hierdie temas met verwysing na Battery 9 bespreek.
5.1 Fascisme
Industriële musiek wentel gereeld om temas van stryd en oorlog, veral rondom fascisme en kommunisme, en gebruik hierdie temas in lirieke, musiek, kunswerk en vertonings (Woods 2007:62; Reed 2013:181 e.v.). Ministry se “The land of rape and honey” (The land of rape and honey 1988) bevat byvoorbeeld ’n “Sieg Heil”-klankgreep uit die 1979-film, The tin drum (1979), terwyl Rammstein se video van “Stripped” (Sehnsucht 1998),3 beeldmateriaal van Leni Riefenstahl se Nazi-propagandafilm, Olympia (1938), gebruik. Hierdie fascistiese beelde word ironies, krities of selfs humoristies aangebied, maar word soms letterlik en ernstig opgeneem (Vecchio 2014:42). By ’n 2001-VNV Nation-konsert in Montreal het ’n skinhead-aanhanger die linkse hoofsanger Ronan Harris verkeerdelik ’n Nazi-saluut aangebied, met die veronderstelling van solidariteit, waarop Harris met ’n kommunistiese saluut gereageer het (Reed 2013:183). In 1981 het die linkse gaygroep Deutsch-Amerikanische Freundschaft ’n optrede in Middlesbrough in die Verenigde Koninkryk aanvaar, maar toe kort voor die vertoning besef dat hulle verkeerdelik as ’n neo-Nazi-optrede aangebied is en ’n gehoor van meer as ’n duisend skinheads gelok het (Reed 2013:185). Ministry het soortgelyke wanvertolkings met die reeds genoemde “The land of rape and honey” gehad (Hanley 2011:356).
Battery 9 maak nie gebruik van fascistiese simbole nie, en daarom was daar ook nie vergelykbare misverstande met mense wat hulle as fascisties gesien het nie (Riekert 2024b). In hierdie opsig sluit Battery 9 met ander woorde nie aan by die simboliek wat gereeld in industriële musiek aangetref word nie.
5.2 Verwerping van gesag
In aansluiting by die gebruik van fascistiese beelde – wat ironies aangewend word juis om streng gesag te ondermyn – is die lirieke van industriële musiek gereeld teen gesagsfigure gestem, soos deurgaans duidelik uit Reed (2013) se bespreking van die toneel blyk. Ministry se “Lies, lies, lies” (Rio Grande blood 2006) bevraagteken byvoorbeeld die Amerikaanse regering se narratief van die terroriste-aanval op die World Trade Center in New York op 11 September 2001, en gebruik hiervoor klankgrepe uit die dokumentêre film Loose change 9/11 (2005). Battery 9 se “Kiss the machine” (Strop 1996) kan gesien word as so ’n verwerping van gesag, omdat gesuggereer word dat blinde gehoorsaamheid al is wat vereis word solank ’n mens konformeer en “die masjien soen”, wat ’n weiering impliseer om sulke manipulasie te aanvaar:
we don’t care where you’re going4
we don’t care where you’ve been
we will take care of everything
as long as you kiss the machine.
In Afrikaans is daar ook “Wees bevrees” (Protskrog 1995), wat die spot dryf met ’n polisieman wat sy mag misbruik:
want hy’s ’n koning, hy’s ’n god
’n Neandertal-bullebak sonder ’n grot
[...]
wees bevrees
want Shane Cronjé
het ’n ystere wil
wees bevrees
as die sirene skree hou karre stil.
Andersins is daar die meer subtiele belaglik making van die ouderling in “Vatso jou booswig” (Strop 1996) en “Iets om te blameer” (Sondebok 2002), waar die ouderling ’n verhouding met ’n vrou aanknoop wat nie deur ander goedgekeur word nie. In “Vatso jou booswig” sê die ouderling: “Ons is almal aan dieselle kant, die gemeente, die polisie en die plaaslike koerant.” Hierdie liriek bespot die samespanning en vermeende morele gesag van tradisionele Afrikanerinstellings – soos die kerk, polisie en plaaslike media – deur hul verenigde standpunt teen individuele andersdenkendes te suggereer. Deur die ouderling in ’n belaglike figuur te omskep wat sy sondes op die duiwel blameer in “Iets om te blameer”, word die ander instellings in sy kamp ook by implikasie belaglik gemaak.
Battery 9 betrek met ander woorde die verwerping van gesag deur hul lirieke te gebruik om blinde gehoorsaamheid aan gesag te kritiseer en te verwerp, en hulle bespot tradisionele Afrikanerinstellings en gesagsfigure deur die misbruik van mag en morele skynheiligheid binne hierdie strukture te beklemtoon. Die verwerping van gesag is egter subtiel en gereeld beliggaam in figure, eerder as dat so ’n verwerping direk gestel word.
5.3 Die stad as distopiese ruimte
Distopiese temas kom gereeld in industriële musiek voor (Woods 2007:58), en een versameling industriële musiek is byvoorbeeld uitdruklik Dystopian visions getiteld (Verskeie kunstenaars 2000a). Die verband tussen industriële musiek en distopie is die duidelikste in albumkuns, aangesien ikonografie ’n deurslaggewende rol speel in die oordra van die industriële estetika (Woods 2007:69). Uit Reed (2013) is dit ook duidelik dat die stad, of stede – veral Berlyn, Londen, Antwerpen en San Francisco – verweef is met industriële musiek. Veral Berlyn van die laat 1970’s, “where new buildings arose while bombed ruins were never swept away” (Reed 2013:96), is die agtergrond vir die ontwikkeling van Duitse industriële musiek. Die neerslag van die verval van die moderne stad word duidelik gesien in die naam van Einstürzende Neubauten, wat “ineenstortende nuwe geboue” beteken (Hanley 2011:278). Reed (2013:96) skryf dat hierdie distopiese ruimte ook verweef is met opvattings van gesag:
All in all, centralized administration, depressed commerce, and Germany’s own history played the role of absentee landlord to the youth of West Berlin, a city that was itself squatting in a neglected pocket of Europe. Authority, whether the government, the police, the universities, or the gun-wielding phantom limb of East Germany, could not be trusted.
De Vries (1995) glo dat Battery 9 se klank ook verweef is met Johannesburg, veral Berea in Johannesburg waar Riekert gewoon het toe Battery 9 ontstaan het. Vir De Vries het die liedjies op Battery 9 se Protskrog “an undeniable aura of inner-city paranoia and decay to them”. Hierdie verweefdheid met die stad kan in die stofomslae van albums gesien word, soos in Figuur 3 aangedui. Hierdie figuur wys die stofomslae van Protskrog (1995), Grimmig (2016), Voorbedag (2019) en Afstand (2020), en elkeen van hierdie stofomslae vertoon duidelike industriële en stadstonele.

Figuur 3. ’n Paar stofomslae van Battery 9 se albums. Kloksgewys: Protskrog (1995), Grimmig (2016), Voorbedag (2019) en Afstand (2020)
In die stad is dit veral misdaad wat neerslag vind in Battery 9 se lirieke, met liedjies soos “Blaas hom” (Wrok1998), “Selfoon” (Straks 2005), “Onvleiende boodskap aan diewe” (Galbraak 2008) en “Geen genade” (Galbraak2008), wat die stad uitbeeld as ’n gevaarlike ruimte waar daar geen sin vir gemeenskap of morele waardes is nie. In “Geen genade” sê die spreker byvoorbeeld vir die misdadiger:
maar glo my, jou fokker, jou tyd sal kom
een of ander tyd gaan ek jou nog vang
jy sal ’n wit lig sien brand aan die einde van die gang
ek sal jou verander in ’n bibberende wrak
jy kan sommer by voorbaat in jou broek begin kak.
In “Selfoon” (Straks 2005) word die immoraliteit van gewelddadige misdaad beklemtoon wanneer die spreker sê: “Geniet jou nuwe selfoon / ek hoop jy like jou nuwe selfoon [...] baie geluk” nadat die misdadiger iemand vir ’n selfoon doodgeskiet het.
Elders word ’n donker prentjie geskets van lewe in die stad, waar drank- en dwelmmisbruik, wanhoop, depressie en selfmoord hoogty vier. In “Kom hier” (Protskrog 1995) veg die spreker teen sy babelaas terwyl hy bestuur:
die skemer deursigtig met die donker medepligtig
wat my oë geleidelik toe forseer
in my kop klop ’n hangover ’n bier sal dit wegtower en dit besweer
maar ek kan nie kan nie kan nie langer so aangaan nie
want my liggaam en my brein en die son verstaan nie
met my rug teen die muur hou ek aan bestuur maar my oë in die spieël spoeg vuur.
In “Kakstraat” (Sondebok 2002) word depressie ’n plek waarheen oor en oor teruggekeer word, sonder ’n einde in sig:
hier sit ek al weer in kakstraat
arm, deurmekaar en broos
ek soek tevergeefs na ’n uitsig
en dit maak my moedeloos.
Ook in “Die nugter wals” (Wrok 1998) skets die spreker ’n uitsiglose prentjie van ’n sinlose bestaan:
daar is geen toekoms
wat ons nog kan vier
so sit op jou blinddoek
en staan teen die muur
ons is in ons moer in
so kry nog ’n bier
realisties gesproke
is daar fokol plesier.
“Die hamster is dood” (Straks 2005) vertel op sy beurt die verhaal van ’n man wat homself probeer skiet omdat hy sy wil vir die lewe verloor het; en geen drank of dwelms kan hom red nie:
Hy’t die vorige nag weer gesuip soos ’n vis
niks op aarde kon daardie dors blus
daar’s ’n vuur in sy kop in sy keel in sy neus
fokol geslaap en skoon bedees
hy wil weg, hy wil hardloop, weg van die pyn
sy neus is verstop van die goedkoop cocaine
sy pis is bitter, sy moer is suur
hy wil uitklim teen die naaste muur
sy lyf gekrok en sy kop geblaas
hy hou aan beweeg en maak geraas
sy brein is gebraai, hy verkeer in nood
die wieletjie draai maar die hamster is dood.
In teenstelling met sulke negatiewe uitbeeldings van die lewe in die stad word die lewenstempo in Johannesburg met die rustigheid van Kaapstad in “Tempo hewig” (Protskrog 1995) gekontrasteer, met ’n voorkeur vir eersgenoemde:
ek is bly ek’s nie nou in Kaapstad nie
want the shadows of the mountain laat my gaap
die hotelle verkoop nie Black Label nie
en die outotellers is aan die slaap
studente sê in elke tweede sin “Like wow”
aan die suidpunt van die mooiste Kaap
aan die suidpunt van die mooiste Kaap
is almal altyd aan die slaap
hou die ritme stewig
funksioneer tempo hewig, vir ewig.
Bostaande voorbeelde illustreer dat Battery 9 die tema van die stad as ’n distopiese ruimte betrek deur lirieke wat stedelike verval, misdaad en persoonlike wanhoop duidelik uitbeeld, en wat Johannesburg as ’n gevaarlike en moreel bankrot omgewing uitbeeld. Tog kontrasteer “Tempo hewig” die chaotiese en gevaarlike lewe in Johannesburg met die stadiger, rustiger pas van Kaapstad en druk uiteindelik ’n voorkeur uit vir eersgenoemde se intense ritme ten spyte van sy uitdagings.
5.4 Tegnologie
Industriële musiek handel gereeld oor tegnologie, en kan tegnofobies of tegnofilies wees (Reed 2013:48–9). Winter Soul se “Reactor” (Reactor 2008) verwys byvoorbeeld na die vernietigende impak van kernkrag ná die Tsjernobil-ramp:
I walk the deserted streets
I walk the poisoned woods
witness the place of ruin
where homes once stood.
In Afrikaans handel “Masjien” (Shadow 2014) van Terminatryx oor masjiene wat die wêreld oorneem:
die ratte draai nou sonder end
te laat om dit te keer
die aarde permanent geskend
masjien nou in beheer.
Aansluitend by die verwysing na masjiene en tegnologie noem Vecchio (2014:65) dat die bepaling van die grens tussen die mensdom en sy skeppings – met ander woorde masjiene – ’n tema is wat gereeld in industriële musiek voorkom. Die Krupps sing byvoorbeeld in “Metal machine music” (I 1992):
forget what shame is
(what) fear remorse and pain is
we are relentless
anything for progress
an operation soulless
we’re heartless and godless
(we’re) synchronized and seamless
in worship of success
why do we act like machines?
Battery 9 se reeds genoemde “Kiss the machine” (Strop 1996) kan ook gesien word as ’n uitbeelding van hierdie vervaging van die grens tussen mens en masjien, omdat die masjien wat gesoen moet word, by implikasie die samelewing is.
5.5 Geweld
Woods (2007:62) skryf dat geweld ’n gereelde tema in industriële musiek is. Hanley (2011:130) noem die voorbeeld van Throbbing Gristle se “Zyklon B Zombie” (“United” / “Zyklon B Zombie” 1978), wat die verhaal vertel van ’n klein Joodse meisie wat na haar dood in die gaskamer gelei word en die Nazi-wag wat haar begelei, met ’n verteller wat die oogpunt onvoorspelbaar tussen die twee hoofkarakters van die liedjie verskuif:
I’m just a little Jewish girl
Ain’t got no clothes on
and if I had a steel hammer
I’d smash your teeth in
and as I walk her to the gas chamber
I’m out there laughing
Zyklon, Zyklon, Zyklon B, Zombie, Zombie.
Ander industriële liedjies en kunstenaars betrek moordenaars. Die een weergawe van Throbbing Gristle se “Slug bait” (The second annual report 1977) gebruik byvoorbeeld gesproke woorde van ’n Charles Manson-onderhoud waarin hy die grusame moord op Sharon Tate beskryf, gevolg deur klankgrepe van ’n radio-omroeper wat die moord rapporteer (Hanley 2011:234). Die naam van een van die bekendste industriële groepe, Marilyn Manson, is ’n samevoeging van Marilyn Monroe en Charles Manson se name, terwyl ander lede van die groep soortgelyke samevoegings gebruik het: Twiggy Ramirez (van die modemodel Twiggy en die reeksmoordenaar Richard Ramirez), Madonna Wayne Gacy (van die popsanger Madonna en die reeksmoordenaar John Wayne Gacy), en Ginger Fish (van die filmaktrise Ginger Rogers en die reeksmoordenaar Albert Fish) (Hanley 2011:384). Rammstein se “Mein Teil” (Reise, Reise 2004) handel weer oor Armin Meiwes, ’n Duitse man wat in 2001 skuldig bevind is aan manslag nadat hy die penis van ’n man wat vrywillig aangebied het om gedood en opgeëet te word, gekannibaliseer het.
Geweld kom gereeld voor in Battery 9 se lirieke, byvoorbeeld in die reeds genoemde “Blaas hom” (Wrok 1998) en “Geen genade” (Galbraak 2008). Hulle sing ook van moord in “Wurg” (Wrok 1998):
die wêreld sal ’n aangenamer plek wees sonder jou
ek wil jou in ’n hok gooi dat die wolwe aan jou kou
jou gil-geprewel sal musiek wees in my ore
’n stem in jou leë kop wat sê hoe geheel verlore
ek gaan jou wurg
ek gaan jou wurg
ek gaan jou wurg
ek gaan jou wurg
tot die patoloë peuter
aan jou lyk soos ’n kleuter
ek gaan jou verwurg.
In “Jou kop op ’n paal” (Galbraak 2008) is die spreker selfs meer grusaam:
ek soek jou kop
ek soek jou kop
ek soek jou kop op ’n paal
as die duiwel met jou klaar is gaan ek jou kom haal.
Verskeie ander liedjies beeld vuisgevegte uit, soos die reeds genoemde “Vatso jou booswig” (Strop 1996). Veral kleurvol in hierdie opsig is “Meer bek as binnegoed” (Voorbedag 2019):
jy kan dankbaar wees daai bek is nog heel
ek sal like om jou te moer maar ek gril te veel
ek slaan nie aan kak nie, want dit spat
as ek jou strot afdruk sal ek aan jou moet vat.
Battery 9 betrek met ander woorde die tema van geweld deur dade van moord en wreedheid aanskoulik uit te beeld, waar die sprekers grafiese en grusame bedoelings teenoor hul slagoffers beskryf. Hul werk weerspieël dikwels ’n donker, aggressiewe toon wat ooreenstem met die breër industriëlemusiekgenre se verkenning van gewelddadige temas.
In geheel gesien, sluit Battery 9 se lirieke aan by verskeie temas wat dikwels in industriële musiek voorkom, soos die verwerping van gesag, die uitbeelding van die stad as ’n distopiese ruimte, tegnologie en geweld. Leonard (2002:56) verwys ook na Battery 9 se “hekelende lirieke oor vervreemding, swak adresse, pleidooie vir nuwe helde, parasiete en, ûhm, die duiwel met ’n Ricky Martin-borsspeld aan sy lapel”. Soos ander industriële kunstenaars gebruik Battery 9 ironiese en kritiese lirieke om blinde gehoorsaamheid aan gesag te bevraagteken, soos gesien in “Kiss the machine” en “Wees bevrees,” waar hulle gesagsfigure en tradisionele Afrikaner-instellings bespot. Die distopiese uitbeelding van die stad, veral Johannesburg, is prominent in hulle werk, met liedjies wat stedelike verval, misdaad en persoonlike wanhoop beskryf, soos “Geen genade” en “Kom hier”. Battery 9 se verwysings na tegnologie, soos in “Kiss the machine”, weerspieël die vervaging van grense tussen mens en masjien, ’n algemene tema in die genre. Geweld is ook ’n gereelde motief, met lirieke wat grafiese en grusame dade van wreedheid en moord uitbeeld, soos in “Wurg” en “Jou kop op ’n paal”. Waar Battery 9 egter van ander industriële groepe afwyk, is in die afwesigheid van fascistiese simbole en beelde, wat hulle beskerm het teen die misverstande en kontroversies wat ander groepe soos Ministry en VNV Nation ervaar het. Hulle benadering tot die tema van gesag is subtieler, wat hul unieke plek binne die industriële musiektoneel versterk.
Alhoewel Battery 9 se lirieke nie uitdruklik polities is nie, resoneer hierdie temas met die breër sosiale en politieke veranderinge wat gedurende die 1990’s in Suid-Afrika plaasgevind het, ’n tyd van oorgang en onsekerheid. Hul lirieke beeld ’n verwerping van ouer gesagstrukture uit, in ooreenstemming met die gees van vernuwing wat tydens die 1990’s ontstaan het, asook frustrasie met die geweld wat tydens die oorgangsperiode deel geword het van die Suid-Afrikaanse landskap.
6. Ten slotte
Battery 9 se bydrae tot die Afrikaanse rockmusiektoneel is onmiskenbaar, al is hulle dikwels in akademiese en populêre musiekgeskiedenis onderwaardeer. Deur die gebruik van sintetiseerders, antimusiek en buitemusikale elemente het Battery 9 ’n uniek Suid-Afrikaanse weergawe van industriële musiek geskep. Hul lirieke weerspieël die donker en transgressiewe aard van die genre en bied ’n kragtige uitbeelding van donker temas soos depressie en geweld. Battery 9 se musiek bly ’n eiesoortige uitdrukking van industriële musiek se kernwaardes en bied ’n unieke bydrae tot die Suid-Afrikaanse musiektoneel.
Hierdie ondersoek het wel ander Afrikaanse industriële groepe soos Die Kruis en NuL genoem, maar dit sinvol wees om ook hierdie groepe se bydraes tot die Afrikaanse musiektoneel, en ook hul lirieke, te ondersoek. Boonop het hierdie artikel gefokus op hoe Battery 9 se lirieke aansluit by bekende temas in industriële musiek, en verskeie ander invalshoeke sou geneem kon word om hul lirieke verder te ondersoek.
Bibliografie
Anoniem. 2008. NuL biography. https://web.archive.org/web/20081026090706/http://www.onefmusic.com/artists/nul.php (19 Augustus 2024 geraadpleeg).
Baker, S., C. Strong, L. Istvandity en Z. Cantillon (reds.). 2018. The Routledge companion to popular music history and heritage. Oxon: Routledge.
Ballantine, C. 2004. Re-thinking “whiteness”? Identity, change and “white” popular music in post-apartheid South Africa. Popular Music, 23(2):105–31. DOI: 10.1017/S0261143004000157.
Battery 9. 2008. Facebook-plasing, 13 Augustus. https://www.facebook.com/Battery9/photos/pb.100031740651763.-2207520000/24010986794/?type=3 (28 Augustus 2024 geraadpleeg).
Blom, P., S. Ruppersberg en N. Meyer. 2016. Die kind is nog jonger: onderhoud met Terminatryx. https://www.litnet.co.za/die-kind-nog-jonger-onderhoud-met-terminatryx (19 Augustus 2024 geraadpleeg).
Bosman, M. 2003. Het Afrikaanse rock iets vir die Afrikaanse poësie te sing? Stilet, 15(1):101–21.
Bouwer, A.-R. 2014. Musiek in “die taal” word groot. Netwerk 24. https://www.netwerk24.com/netwerk24/musiek-in-die-taal-word-groot-20140426 (15 Augustus 2024 geraadpleeg).
Concert Archives. 2024. Houtstok 1990. https://www.concertarchives.org/concerts/houtstok#lineup-section (20 Augustus 2024 geraadpleeg).
Coyne, L. 2017. Grimmig van Battery 9: ’n resensie. https://www.litnet.co.za/grimmig-van-battery-9-n-resensie (4 September 2024 geraadpleeg).
De Vries, F. 1995. Battery 9. Sound of the inner city. Mail & Guardian, 15 Junie.
Gedye, L. 2016. Live Jimi Presley’s album comes 26 years after they first set fire to SA stages. https://www.timeslive.co.za/sunday-times/lifestyle/2016-04-24-live-jimi-presleys-album-comes-26-years-after-they-first-set-fire-to-sa-stages (2 September 2024 geraadpleeg).
Granholm, K. 2011. “Sons of northern darkness”: Heathen influences in black metal and neofolk music. Numen, 58(4):514–44. DOI: 10.1163/156852711X577069.
Gregorowski, K. 2015. Terminatryx: on ministry, witchfest & beyond! Underground Press. https://www.undergroundpress.co.za/interviews/terminatryx-on-ministry-witchfest-beyond (4 September 2024 geraadpleeg).
Grundlingh, A. 2004. “Rocking the boat” in South Africa? Voëlvry music and Afrikaans anti-apartheid social protest in the 1980s. The International Journal of African Historical Studies, 37(3):483. DOI: 10.2307/4129042.
Grundlingh, A.M. en S. Huigen (reds.). 2008. Van volksmoeder tot Fokofpolisiekar: kritiese opstelle oor Afrikaanse herinneringsplekke. Stellenbosch: Sun Press.
Hanley, J.J. 2011. Metal machine music: technology, noise, and modernism in industrial music 1975–1996. PhD-proefskrif, Stony Brook University.
Hoad, C. 2021. Heavy metal music, texts, and nationhood: (re)sounding whiteness. Cham: Springer International Publishing. DOI: 10.1007/978-3-030-67619-3.
Hopkins, P. 2006. Voëlvry: the movement that rocked South Africa. Kaapstad: Zebra Press.
Jarvis, C. 1999. From the blunt mag archive: Battery 9 – Is Paul Riekert a good oke? https://bluntmagza.com/battery-9-is-paul-riekert-a-good-oke (15 Augustus 2024 geraadpleeg).
Kahn-Harris, K. 2007. Extreme metal: music and culture on the edge. Oxford: Berg.
Klopper, A. 2008. “In wrede woede het ek die hand wat beheer gebyt.” Die opkoms van Afrikaanse (punk)rockmusiek. In Grundlingh en Huigen (reds.) 2008:207–18.
—. 2009. Die opkoms van Afrikaanse rock en die literêre status van lirieke, met spesifieke verwysing na Fokofpolisiekar. MA-verhandeling, Universiteit Stellenbosch.
—. 2011. Biografie van ’n bende. Die storie van Fokofpolisiekar. Pretoria: Protea Boekhuis.
Kriel, M. 1998. Taal en identiteitskrisis, en die alternatiewe Afrikaanse musiekbeweging. South African Journal of Linguistics, 16(1):16–26. DOI: 10.1080/10118063.1998.9724128.
Kruger, H. 2019. Rus in vrede Piet Botha. SA Music Zone. https://samusiczone.co.za/rus-in-vrede-piet-botha (20 Augustus 2024 geraadpleeg).
Leonard, C. 2002. Die kaalkop willewragtig, Insig, Oktober, ble. 56–8.
Lion-Cachet, F. 2020. Somerfaan se bewuswording en nuwe album. Klyntji. https://klyntji.com/joernaal/2020/11/193/somerfaan-at-nel (15 Augustus 2024 geraadpleeg).
Loubser, L. 2014. Afrikaner identity in the born-free generation – Voortrekkers, farmers and Fokofpolisiekar. MA-verhandeling, Universiteit van die Witwatersrand.
Marais, D. 2008. Wanneer is lirieke ook poësie? Insig, 1 Januarie, bl. 28.
Mauchline, D. 2024. Persoonlike onderhoud gevoer deur artikelskrywer. Vanderbijlpark, 31 Augustus.
Mulder, B.S. 2016. An exploration of how South African youth experience heavy metal music. MA-verhandeling, Noordwes-Universiteit.
Nell, W. 2014. Afrikaanse liedtekste in konteks – die liedtekste van Bok van Blerk, Fokofpolisiekar, the Buckfever Underground en Karen Zoid. MA-verhandeling, Unisa.
Potter, E. en J. Whittaker. 2022. Introduction: Assemblages and interventions. In Potter en Whitaker (reds.) 2022.
Potter, E. en J. Whittaker (reds.). 2022. Bodies, noise and power in industrial music. Cham, Switserland: Palgrave Macmillan.
Redelinghuys, P. 2001. Afrikaanse rock, Insig, Desember, 64–9.
Reed, S.A. 2013. Assimilate: a critical history of industrial music. New York: Oxford University Press.
Riekert, P. 2024a. Paul Riekert. LinkedIn. https://za.linkedin.com/in/paul-riekert-6b109113 (20 Augustus 2024 geraadpleeg).
—. 2024b. Persoonlike onderhoud gevoer deur artikelskrywer. Roodepoort, 30 Augustus.
Roggeband, I. 2009. 50 Stemme: die grootste name in Afrikaanse musiek. Johannesburg: Jonathan Ball Publishers SA.
Senekal, B.A. 2009. “Die lied van die nuwe jong Suid-Afrika”: die representasie van vervreemding in hedendaagse Afrikaanse protesmusiek. Tydskrif vir Nederlands en Afrikaans, 16(2):53–67.
—. 2011. Vervreemding in die ekstreem: ’n oorsig oor normloosheid en sosiale isolasie in Afrikaanse ekstreme metal. LitNet Akademies, 8(1):76–101. https://www.litnet.co.za/wp-content/uploads/2021/01/LA_8_1d_senekal.pdf.
—. 2013. Fokofpolisiekar en die musiek van vervreemding. Tydskrif vir Nederlands en Afrikaans, 20(1):87–101.
Senekal, B.A. en C. van den Berg. 2010. ’n Voorlopige verkenning van postapartheid Afrikaanse protesmusiek. LitNet Akademies, 7(2):98–128. https://www.litnet.co.za/wp-content/uploads/2021/01/LA_7_2_senekal.pdf.
Smit, M. 2018. Poësie op die podium: ’n ondersoek na die sosiale rol en betrokkenheid van performatiewe kultuurvorme, met spesifieke verwysing na Afrikaanse gedigte en lirieke. MA-verhandeling, Universiteit Stellenbosch.
Songkick. S.j. Battery 9. Past concerts. https://www.songkick.com/artists/181292-battery-9/gigography (6 Maart 2025 geraadpleeg).
Strydom, N. 2019. Rocklegende Piet Botha oorlede. Maroela Media. https://maroelamedia.co.za/nuus/sa-nuus/rocklegende-piet-botha-oorlede (20 Augustus 2024 geraadpleeg).
Suriano, M. en C. Lewis. 2015. Afrikaners is plesierig! Voëlvry music, anti-apartheid identities and Rockey Street nightclubs in Yeoville (Johannesburg), 1980s–90s. African Studies, 74(3):404–28. DOI: 10.1080/00020184.2015.1004850.
Swart, V. 2011. Toorwoorde roep my. Pretoria: LAPA Uitgewers.
Tagg, P. en K.E. Collins. 2001. The sonic aesthetics of the Industrial: Re-constructing yesterday’s soundscape for today’s alienation and tomorrow’s dystopia. Sound Practice, 101–8.
Terminatryx. 2018. Biography. https://www.terminatryx.com/TXbiog.htm (15 Augustus 2024 geraadpleeg).
Trafford, S. 2021. Nata vimpi curmi da: dead languages and primordial nationalisms in folk metal music. In Valijärvi, Doesburg en Digioia (reds.) 2021:223–40.
Valijärvi, R.-L., C. Doesburg en A. Digioia (reds.). 2021. Multilingual metal music: sociocultural, linguistic and literary perspectives on heavy metal lyrics. Bingley: Emerald Publishing Limited. DOI: 10.1108/978-1-83909-948-920200020.
Van der Merwe, S. 2018. The history and heritage of popular Afrikaans music. In Baker, Strong, Istvandity en Cantillon (reds.) 2018:358–66.
Van der Merwe, S.D. 2019. Plate en politiek – populêre Afrikaanse musiek en die samelewing, 1900–2017. Bloemfontein: SunPress.
Van Wyk, L. 2011. Battery 9’s Huyser Burger dies, age 39. Mail & Guardian. https://mg.co.za/article/2011-12-05-powerhouse-of-art-and-music (21 Augustus 2024 geraadpleeg).
Vecchio, R. 2014. Exploring the evolution of industrial music: a historical and analytical perspective. MA-verhandeling, Texas State University.
Woods, B.D. 2007. Industrial music for industrial people: the history and development of an underground genre. MA-verhandeling, Florida State University.
Diskografie
Battery 9. 1995. Protskrog. One F Music / Tic Tic Bang.
—. 1996. Strop. One F Music / Tic Tic Bang.
—. 1997. Gris. One F Music / Tic Tic Bang.
—. 1998. Wrok. One F Music / Tic Tic Bang.
—. 2002. Sondebok. One F Music / Gallo Record Company.
—. 2005. Straks. One F Music.
—. 2008. Galbraak. One F Music.
—. 2016. Grimmig. One F Music.
—. 2019. Voorbedag. One F Music.
—. 2020. Afstand. One F Music.
Burzum. 1994. Hvis lyset tar oss. Misanthropy, Cymophane.
Die Kruis. 2000. Begrawe jou engele. Onbekend.
Die Krupps. 1992. I. Rough Trade.
Dimmu Borgir. 1995. For all tid. No Colours.
Einstürzende Neubauten. 1980. Für den Untergang. Monogam.
—. 1993. Tabula Rasa. Mute Records.
Enslaved. 1994. Vikingligr Veldi. Deathlike Silence.
F8. 1998. F8. Onbekend.
Live Jimi Presley. 2016. Live Jimi Presley. Onafhanklik.
Ministry. 1988. The land of rape and honey. Sire Records.
—. 1992. Psalm 69: The way to succeed and the way to suck eggs. Sire Records.
—. 2006. Rio grande blood. 13th Planet, Megaforce.
NuL. 2004. Een. One F Music.
—. 2007. Twee. One F Music.
—. 2009. Drie. One F Music.
Rammstein. 1998. Sehnsucht. Motor Music.
—. 2004. Reise, reise. Universal.
Swart, V. 1996. Die mystic boer. Wildebeest Records.
Terminatryx. 2008. Terminatryx. Flamedrop.
—. 2011. Remyx v1.0. Flamedrop Productions.
—. 2014. Shadow. Flamedrop Productions.
—. 2017. Remyx v2.0. Flamedrop Productions.
—. 2022. Terminatryx III. Flamedrop Productions.
Throbbing Gristle. 1977. The second annual report. Industrial Records.
—. 1978. United / Zyklon B zombie. Industrial Records.
Verskeie kunstenaars. 2000a. Dystopian visions. Dystopian Records.
Verskeie kunstenaars. 2000b. Om te Breyten. Gallo.
Verskeie kunstenaars. 2016. Ingrid Jonker – Die kind is nog jonger. Flamedrop / Sound Action.
Voice of Destruction. 1996. Bloedrivier. Morbid Records.
Wintersoul. 2008. Reactor. Subterania Music.
Filmografie
Avery, D. 2005. Loose change 9/11. Louder Than Words.
Lawrence, F. 2005. Constantine. Warner Bros.
Moore, M. 2002. Bowling for Columbine. United Artists.
Riefenstahl, L. 1938. Olympia. Olympia Film GmbH.
Schlöndorff, V. 1979. The tin drum. Franz Seitz Filmproduktion.
Strijdom, V. 2014. Suurlemoen! Blixem Productions.
Eindnotas
1 Roggeband (2009:141) haal Francois Breytenbach Blom in hierdie verband aan.
2 Daar is nie eenstemmigheid oor Rammstein se posisie as industriële groep nie, maar die groep word gewoonlik as industrieel gesien. Reed (2013:195) skryf: “Rammstein is not strictly industrial by most definitions, but the style of metal they play (the German press call it Neue Deutsche Härte) couldn’t have happened without the likes of Laibach, Die Krupps, and Ministry.” Ook Potter en Whittaker (2022:5), Hanley (2011:413) en Woods (2007:54) sluit Rammstein onder industriële rock/metal in.
3 Nie alle weergawes van Sehnsucht bevat hierdie liedjie nie.
4 Battery 9 sluit nie lirieke op hul albumomslae in nie, en daarom is spelling en tipografie vir hierdie artikel gebaseer op ’n interpretasie van die liedjies self. Sommige lirieke is aanlyn beskikbaar, maar nie op die amptelike Battery 9-webwerf nie, wat beteken dat ook sulke weergawes van die lirieke op ’n interpretasie gebaseer is.
| LitNet Akademies (ISSN 1995-5928) is geakkrediteer deur die Departement van Hoër Onderwys en Opleiding (DHET) en vorm deel van die Suid-Afrikaanse lys van goedgekeurde vaktydskrifte (South African list of approved journals). Hierdie artikel is portuurbeoordeel en kan kwalifiseer vir subsidie deur die Departement van Hoër Onderwys en Opleiding. |


Kommentaar
Heerlike artikel, dankie hiervoor. Paul was 'n buurman van my in Joburg, dus die klanke het gereeld oor die vibracrete mure gesypel. Wel, oorgedonder!