|
|||||||||||||
Dit wil voorkom asof daar groepe studente is wat meer probleme ondervind met die bemeestering van tegnologiegebaseerde modules as ander modules. Bestaande navorsing dui op spesifieke faktore wat sterk figureer in die sukses van onderrigleer van tegnologiegebaseerde onderwerpe. In bestaande navorsing word hierdie faktore egter geïsoleerd beskou en nie in alle gevalle empiries beoordeel nie. Die doel van die studie waarop hierdie artikel gebaseer is, was om ’n model van faktore wat die sukses van onderrigleer van tegnologiegebaseerde modules beïnvloed te ontwikkel. Daar is gebruik gemaak van gemengde navorsingsmetodes. ’n Literatuurstudie is onderneem om faktore wat moontlik ’n invloed op die sukses van onderrigleer van tegnologiegebaseerde modules het, te identifiseer. Interpretatiewe navorsing, deur middel van onderhoude en vraelyste, is hierna onderneem om die faktore wat uit die literatuur geïdentifiseer is, te verifieer en die model aan te vul. Nadat vraelyste deur studente voltooi is, is statistiese verwerking gedoen om die bydraes van die verskillende faktore in die model te toets. Die eindresultaat is ’n model van faktore wat die sukses van onderrigleer van tegnologiegebaseerde modules (soos toegepas op ’n rekenaarvaardigheidsmodule) beïnvloed. Die student se prestasie in die finale skooleksamen word aangedui as die faktor wat die grootste bydrae lewer. Naas skoolprestasie is voorkennis die volgende belangrikste faktor. Dit het verder geblyk dat manlike studente beter as vroulike studente in die rekenaarvaardigheidseksamen presteer. Studente wat wiskunde, natuurwetenskap, rekeningkunde of rekenaarstudie as hulle gunstelingvak gekies het, het beter in die eksamen presteer as studente wat tale of leervakke uitgesonder het. Studente wat meen dat hulle eendag rekenaarvaardigheid in hulle werk gaan gebruik, het beter as ander studente presteer. Studente met hoë rekenaar-angs het swakker in die eksamen presteer as dié met min rekenaar-angs. Laastens het selfoonbesit ook ’n beduidende invloed op die uitslag van die rekenaarvaardigheidseksamen gehad.
Trefwoorde: gemengde navorsingsmetodes, modelontwikkeling, onderrigleer, suksesfaktore, tegnologiegebaseerde modules
A model of the factors that influence the success of teaching and learning of technology-based subjects
There appear to be groups of students who experience more problems with the mastering of technology-based subjects (where technology is used, but is not the main subject of the study) than other (non-technology-based) subjects. A study was therefore conducted to identify factors that influence the success of education in technology-based subjects. Existing research points to specific factors that figure strongly in the success of the learning of technology-based subjects. In existing research these factors are, however, viewed in isolation and are not always evaluated empirically. In the research on which this article is based the influence of various factors is investigated, compared and empirically evaluated together. The objective of the study was to develop a model of the factors that influence learning success in technology-based subjects.
In this research project methods from different research paradigms were used in different phases of the project. Since there was no clarity about the factors to be investigated, the interpretative methods were initially used to identify factors by means of interviews and open questions. These results were analysed by means of coding. After a model of possible factors was compiled in this way, methods from the positivistic paradigm were applied. Questionnaires were compiled to test the model and the results of these questionnaires were statistically analysed.
The study was undertaken at the Potchefstroom campus of North-West University.
The purpose of the literature study was to investigate existing publications on factors influencing a student’s success in mastering technology-based subjects. The most important factors highlighted in the literature are gender, language, race or culture, prior knowledge or entry level, socio-economic status, learning styles, computer anxiety, the student’s confidence in his or her own abilities, and the student’s vision of the future.
After the literature study had been concluded, interviews were conducted. The results of the interviews were used to expand the model and also to identify specific questions to be included in the questionnaires. While processing the interview results, various important factors became evident, namely prior knowledge, planning/time management, computer anxiety, secondary school level and language.
The purpose of these questionnaires was to identify additional factors that may influence learning of technology-based subjects by means of open questions. Furthermore, the relevance of factors already identified was investigated. The open questions in the questionnaires were processed interpretatively. From the answers to the open questions it was deduced that the interest of students may have an influence on the success of learning. Another factor mentioned was the student’s intellectual abilities. Factors already included in the model, but of which the importance was once again emphasised here, were self-confidence, prior knowledge, time management and language.
After data had been collected by means of questionnaires, biographical data and examination marks, a large number of variables were available for use to test the relationships in the model. First of all, factor analysis was done to determine which variables measured the same factor, in order to reduce the number of variables.
The factors not included in the factor analysis (their nature not being suitable for factor analysis) were added. These are gender, language, race, secondary school level, school performance and favourite subject. This model was then used, together with multiple linear regressions, to test which of the different relationships in the model were significant.
The model in Figure 1 indicates all the significant relationships according to this research.

Figure 1. Model of the factors that influence the success of teaching and learning of technology-based subjects
According to the results of multiple regression, school performance had the greatest influence, of all the factors measured, on students’ success in computer skills. After school performance, prior knowledge, and specifically having taken other courses in computer skills, was the most important factor.
It further appeared that male students performed better than female students in the computer skills examination. Male students also felt more positive about computer activities and had more confidence in their own ability to use the computer.
Students who had chosen mathematics, natural sciences, accountancy or computer studies as their favourite subject performed better in the computer skills examination than students who had chosen languages or other theoretical subjects as their favourite subjects.
Students who thought they would one day use computer skills in their career, performed better than students who don’t think that they will use it.
Students with high computer anxiety performed lower in the computer skills examination than those with little computer anxiety.
Lastly, owning a cell phone also had a significant influence on the results of the computer skills examination. Students who had had a cell phone for quite some time performed better than those who had only recently acquired one. This has to do with prior knowledge (exposure to technology) and possibly also socio-economic status.
The model also indicates relationships between the factors. Female students felt more positive about their ability to complete their graduate studies successfully than male students. The male students felt more strongly about the fact that they would use a computer in their careers. Male students felt that they work better under supervision, while female students felt that they work well without supervision (independently). Unlike female students, male students also preferred information in graphic format rather than in text format.
It is evident from the results of this study that those students who had completed their secondary studies at a school with a good matric pass rate were more certain about what they wanted to do in ten years’ time than students from schools with a lower pass rate.
Female students experienced more computer anxiety that male students. Students who had already completed another course in computer skills experienced less computer anxiety than students who had not completed such courses, and students who had more self-confidence experienced less computer anxiety that students with less self-confidence.
This model contributes to knowledge about success factors in computer-based subjects. Users of this model can better understand the cause of unsatisfactory performance by considering the specific influence of the factors in their own environment. The model is also an example of positivistic studies being preceded by interpretative studies in order to direct the positivistic studies.
Keywords: mixed-method research, model development, teaching and learning, success factors, technology-based subjects
1. Navorsingsproses en belangrikste terme
Dit wil voorkom asof daar groepe studente is wat meer probleme ondervind met die bemeestering van tegnologiegebaseerde modules (waar tegnologie gebruik word, maar nie die hoofonderwerp van die studie is nie) as met ander (nietegnologiegebaseerde) modules. Navorsing is dus nodig om faktore te identifiseer wat ’n invloed het op die sukses van onderrigleer in tegnologiegebaseerde modules. Bestaande navorsing dui op spesifieke faktore wat sterk figureer in die sukses van onderrigleer van hierdie soort modules. In bestaande navorsing word hierdie faktore egter geïsoleerd beskou en nie in alle gevalle empiries beoordeel en geweeg nie. In die onderhawige navorsingsprojek is die invloed van verskeie faktore saam ondersoek, vergelyk en empiries beoordeel. Hierdie artikel doen verslag oor die navorsingsproses en -bevindinge.
Die doel van die navorsing was om ’n model van faktore wat die sukses van onderrigleer van tegnologiegebaseerde modules beïnvloed te ontwikkel. Om dit te doen is ’n gemengdenavorsingsparadigma gevolg. Omdat dit nie duidelik was watter faktore ondersoek moes word nie, is daar eers in die interpretatiewe paradigma gewerk om faktore te identifiseer met behulp van onderhoude en vraelyste met oop vrae. Die resultate hiervan is met behulp van kodering ontleed. Nadat ’n model van moontlike faktore op hierdie wyse opgestel is, is daar verder in die positivistiese paradigma gewerk. Vraelyste is opgestel om die model te toets en die resultate van hierdie vraelyste is statisties ontleed.
Die studie is by die Potchefstroom-kampus van Noordwes-Universiteit, onder hoofsaaklik eerstejaarstudente, onderneem. Van hierdie studente was 55.7 persent vroulik. Die studente wie se resultate vir hierdie studie gebruik is, is oorwegend wit (2 160 studente uit ’n totaal van 2 361 wat minstens een van die twee vraelyste ingevul het). Daar was 89 studente van wie die ras as bruin gespesifiseer was, en 95 van wie die ras as swart gespesifiseer was. Die ras van sewe studente was nie beskikbaar nie. Die module is beskikbaar in Afrikaans en Engels en die studente met ’n ander moedertaal was dus ’n baie klein groepie (76 studente uit ’n totaal van 2 361 wat minstens een vraelys ingevul het).
Volgens Teddlie en Tashakkori (2009) word die gemengdenavorsingsparadigma ook die derde metodologiese beweging genoem, naas kwalitatiewe navorsing (met klem op numeriese data en ontleding) en kwantitatiewe navorsing (met klem op narratiewe data en ontleding). Gemengde navorsing kan gedefinieer word as navorsing waar data ingesamel, ontleed, geïntegreer en daar afleidings gemaak word deur gebruik te maak van beide kwalitatiewe en kwantitatiewe benaderings en metodes in ’n enkele studie (Tashakkori en Creswell 2007). Deur gebruik te maak van ’n gemengdenavorsingsparadigma kan meer akkurate resultate verkry word (Teddlie en Tashakkori 2009). In hierdie navorsingsprojek het die kwalitatiewe werk in die interpretatiewe paradigma dit moontlik gemaak om faktore te identifiseer wat nie in die literatuurstudie na vore gekom het nie en om sodoende ’n uitgebreide model op te stel; en die groot hoeveelhede data wat beskikbaar was om die model te toets, kon meer effektief kwantitatief ontleed word in die positivistiese paradigma.
Die navorsingsplan wat in hierdie studie gevolg is, is skematies voorgestel in Figuur 1. Eerstens is ’n literatuurstudie onderneem om faktore wat ’n moontlike invloed op die sukses van onderrigleer van tegnologiegebaseerde modules het, uit bestaande literatuur te identifiseer en in ’n voorlopige model voor te stel. Hierdie model word as basis gebruik om die empiriese navorsing te rig. Aangesien die fokus van hierdie studie holisties van aard is, is die verwantskappe tussen faktore ook geïdentifiseer. Van die verwantskappe op die model is aangedui in literatuur, ander is bygevoeg uit algemene indrukke. Wat presies verstaan word onder sukses, verskil van studie tot studie, maar dit kan in die algemeen beskou word as die vermoë van die student om ’n akademiese module te slaag. In hierdie studie word die student se persentasie in die finale eksamen gebruik.

Figuur 2. Skematiese voorstelling van die navorsingsproses
Nadat die literatuurstudie afgehandel is en die aanvanklike model opgestel is, is interpretatiewe navorsing gedoen om addisionele faktore te identifiseer. Hierna is vraelyste versprei met vrae wat geselekteer is om die model te toets.
Die terme onderrigleer en tegnologiegebaseerde modules is sentraal vir hierdie studie en word dus vervolgens gedefinieer.
1.1 Onderrigleer
Dit blyk uit die literatuur (o.a. Dillon en Zhu 1997 en Khan 1997) dat die begrippe onderrig en onderrigleer moeilik eenduidig omskryf kan word. Die volgende afleidings kan uit bogenoemde outeurs se begripsomskrywings gemaak word: Onderrig verwys na ’n handeling waardeur kennis en vaardighede oorgedra word vanaf die onderriggewer na die student met die doel om die student te begelei tot die bereiking van sekere leerdoelwitte. Ongetwyfeld sal die sinvolheid van die onderrighandeling ontbreek indien dit nie op leer afgestem is nie. Die ontsluiting van die werklikheid is ’n sinlose gebeurtenis indien dit nie tot leer oorgaan nie. Leer kan dus as ’n essensiële deel van onderrig beskou word.
Die skrywers van hierdie artikel ondersteun die gedagte dat leer plaasvind as gevolg van die interaksie tussen die student se ervaringsveld en nuwe inligting wat daartoe lei dat gedragspatrone aangepas word. Verder ondersteun ons die opvatting dat leer ’n uitvloeisel is van ’n gekonstrueerde omgewing waarin die student hom/haar saam met die fasiliteerder bevind.
In die term onderrigleer word onderrig en leer onlosmaaklik verbind. Dit gaan hier sowel om kennisoordrag van leerinhoude as om kennisverwerwing. Vir die doel van hierdie navorsingsprojek en artikel word die term onderrigleer dus gebruik om te dui op sowel die oordrag van kennis en vaardighede as die verwerwing van kennis deur studente.
1.2 Tegnologiegebaseerde modules
Die term tegnologiegebaseerde modules word verkies bo die term tegnologiese modules. Dit word gedoen om onderskeid te tref tussen ’n wyer groep modules waar die tegnologie die hoofsaak is (tegnologiese modules) en ’n groep modules waar tegnologie gebruik word, maar nie die hoofonderwerp van studie is nie (byvoorbeeld rekenaarvaardigheid en rekenaarprogrammering).
2. Literatuurstudie: Faktore wat die sukses van onderrigleer van tegnologiegebaseerde modules beïnvloed
Die belangrikste faktore wat uit die literatuur na vore kom, is geslag, taal, ras of kultuur, voorkennis of intreevlak, sosio-ekonomiese status, leerstyle, rekenaar-angs, die student se vertroue in eie vermoë en die student se toekomsvisie. Hierdie deel van die artikel lewer verslag oor die literatuurstudie wat tydens stap 2 (Figuur 1) van die navorsing onderneem is, en alhoewel daar sedertdien nuwe bronne beskikbaar gekom het, is besluit om die terugvoering in hierdie afdeling aan te bied soos dit tydens die betrokke fase van die navorsing na vore gekom het. In die behandeling van die navorsingsresultate in afdeling 6 word die resultate vergelyk met meer onlangse literatuur oor die onderwerp.
2.1 Geslag
Die term geslag kan meer as een betekenis hê, en hier word dit gebruik om te verwys na die gesamentlike kenmerke wat bepaal of ’n persoon manlik of vroulik is (Odendal, Schoonees, Swanepoel, Du Toit en Booysen 2000).
Uit bronne soos Colley en Comber (2003) en Volman (1997) is dit duidelik dat daar verskille bestaan ten opsigte van geslag in terme van die wyse waarop en die gereeldheid waarmee rekenaars gebruik word. So het manlike leerders byvoorbeeld meer kennis en ervaring van rekenaars in die algemeen, asook van programmering en rekenaarspeletjies, as vroulike leerders. Alhoewel die agterstand van vroulike leerders kleiner is as dit kom by woordverwerking en teken, het manlike leerders ook in hierdie areas meer kennis as vroulike leerders. Manlike leerders het ook meer planne vir toekomstige aktiwiteite met rekenaars. Vroulike leerders het minder vertroue in hul eie vermoë om rekenaars te gebruik as manlike leerders.
Albei hierdie studies rakende die aanleer van tegnologiegebaseerde modules is onder skoliere gedoen.
Kent en Facer (2004) het navorsing onder meer as 1 000 skoliere in Bristol gedoen. Meer manlike leerders (82 persent) as vroulike leerders (58 persent) het geantwoord dat hulle van rekenaaraktiwiteite hou, en meer manlike leerders as vroulike leerders het die rekenaar vir internetaktiwiteite gebruik.
Navorsing wat onder 200 studente aan ’n tegniese universiteit gedoen is (Razumnikova 2005), het getoon dat stereotipiese aannames oor “manlike” beroepe steeds geld, nie net op terreine soos konstruksie, landbou en politiek nie, maar ook in programmering. Programmering is gesien as ’n manlike professie, selfs deur vroulike studente met programmering as hoofvak.
Navorsing is by ’n hoërskool in Kalifornië, waar leerders uitstekend presteer (ongeveer 80 persent van die leerders gaan universiteit toe) onderneem (Barron 2004). Die doel van die navorsing was om te bepaal hoe gemaklik leerders met tegnologie omgaan. Ondersoek is gedoen rakende hulle vorige ervarings met rekenaars, hulle toegang tot rekenaars, hulle formele en informele gebruik van rekenaars en hulle motivering om rekenaars te gebruik. Die studie het ook hulle persepsies oor rekenaargebruik deur middel van oop vrae ondersoek. Die leerders wat aan die ondersoek deelgeneem het, het almal een of meer rekenaar by die huis, hulle het almal toegang tot elektroniese pos, en 99 persent het toegang tot die internet vanaf die huis. Die navorsing het getoon dat 58 persent van die manlike leerders wat aan die navorsing deelgeneem het, as rekenaarervare beskou kan word, teenoor die 42 persent van vroulike leerders in die ondersoek. Die verskille was veral opmerklik by twee aktiwiteite, naamlik programmering en simulasie. Onder die manlike leerders het 65 persent al ’n programmeringskursus gevolg, teenoor net 16 persent van die vroulike leerders. Manlike leerders het ook meer vertroue in hul eie vermoë gehad. Vertroue in eie vermoë het, soos reeds genoem, ook in die studies van Colley en Comber (2003) en dié van Volman (1997) na vore gekom, en dit is ook ’n faktor wat verder in afdeling 2.8 bespreek word.
In Suid-Afrika het navorsing deur Statistiek Suid-Afrika in Februarie 2001 getoon dat manlike studente tussen 15 en 19 jaar oud twee keer meer tyd met rekenaars spandeer as vroulike studente in dieselfde ouderdomsgroep (Chobokoane en Budlender 2002).
Die eerste keer toe dit opgemerk is dat vroulike leerders in die algemeen minder ervare is met die gebruik van rekenaars as manlike leerders, is aangeneem dat die negatiewe houding van vroulike leerders teenoor rekenaars die oorsaak van die probleem is. Later het navorsing getoon dat die werklike probleem dikwels die onaanpasbaarheid van leerinhoud by die vroulike leerders se ervaring en daaglikse lewe is, en die feit dat vroulike leerders se leerstyle nie in ag geneem word nie (Volman 1997). Hierdie punt kan dus ook gekoppel word aan leerstyle wat in afdeling 2.6 bespreek word as ’n faktor wat ’n invloed op onderrigleer het. Verwantskappe tussen moontlike ander faktore en die sukses van die leerders word nie eksplisiet in die artikel van Volman (1997) bespreek nie, maar uit haar direkte aanhalings van leerders se terugvoering kom ander sake soos rekenaar-angs en vertroue in eie vermoë as moontlike faktore wat ondersoek moet word, voor.
Volgens Owens en Waxman (1998) gebruik manlike leerders rekenaars meer dikwels as vroulike leerders op sekondêreskoolvlak in wiskunde- en wetenskapklasse (vir die tik van verslae, insameling en ontleding van data, berekenings en modelle). Alhoewel die studie nie aantoon wat die redes hiervoor is nie, spekuleer hulle oor die moontlike redes, naamlik die leerder se houding teenoor rekenaars, die leerder se vertroue in sy of haar eie vermoë om die rekenaar te gebruik (sien ook afdeling 2.8) en hoër rekenaar-angs by vroulike leerders (sien ook afdeling 2.7).
Die studies wat in hierdie afdeling toegelig is, handel nie eksplisiet oor die suksesvolle afhandeling van ’n rekenaargebaseerde onderrigleermodule nie. Aspekte soos ervaring, selfvertroue en belangstelling in rekenaars onder manlike en vroulike studente word ondersoek. Dit het die navorsers gemotiveer om die invloed van geslag op die sukses in die rekenaarvaardigheidsmodule te ondersoek.
2.2 Moedertaal
Die kwessie van die taal in onderrigleer is ’n belangrike aangeleentheid, spesifiek in Suid-Afrika, waar daar 11 amptelike landstale is. Omdat verskillende terme in die beskikbare literatuur gebruik word, word eerstens twee begripsomskrywings verskaf.
’n Persoon se “moedertaal” is die primêre, mees bekende taal (Webb 2001; Heugh, Siegrühn en Plüddemann 1995a). UNESCO (2003:15) definieer moedertaal as die taal wat ’n persoon eerste leer; die taal waarmee ’n persoon identifiseer; die taal wat ’n persoon die beste ken; of die taal wat ’n persoon die meeste gebruik. Ander terme wat gebruik word om hierdie konsep te beskryf, is huistaal, eerste taal en primêre taal en inheemse taal (Heugh e.a. 1995a; DKK 2002; UNESCO 2003; Webb 2001). Dit blyk dat die term moedertaal meer algemeen gebruik word (Bgoya 2001; Blaine 2004; Campbell-Makini 2000; De Klerk 2002; Du Plessis 2002; Ferguson 2000; Giliomee 2005; Heugh 1995; Pennycook 2002; UNESCO 2003 en ander), en dit is dus die term wat in hierdie studie gebruik word.
Vir die doel van hierdie studie word moedertaal omskryf as die taal wat ’n persoon eerste leer en waarmee ’n persoon identifiseer; die taal wat ’n persoon die beste ken.
UNESCO (2003:14) definieer moedertaalonderrig as die gebruik van die student se moedertaal as die medium van onderrig en noem ook dat moedertaalonderrig beide die onderrig van, en onderrig deur die moedertaal behoort in te sluit.
Moedertaalonderrig kan dus omskryf word as onderrig in studente se moedertaal.
2.2.1 Moedertaalonderrig (Internasionaal)
UNESCO (2003:30) verklaar pertinent dat hulle moedertaalonderrig ondersteun as ’n wyse waarop die kwaliteit van onderrig verbeter kan word en dat moedertaalonderrig noodsaaklik is vir aanvanklike onderrig. Hulle beveel verder aan dat moedertaalonderrig uitgebrei moet word om, so ver as moontlik, hoër vlakke in te sluit. Dit wil dus voorkom asof die belangrikheid van moedertaalonderrig internasionaal erken word.
2.2.2 Moedertaalonderrig in die Suid-Afrikaanse konteks
Ongeveer 25 verskillende tale word in Suid-Afrika gepraat (DKK 2002). Die regering wat in 1994, na die eerste demokratiese verkiesing, aan bewind gekom het, het aan nege van Suid-Afrika se inheemse tale, asook aan Engels en Afrikaans, amptelike status toegeken. Dit beteken dat daar nou 11 amptelike tale is: Afrikaans, Engels, Tshivenda, isiNdebele, Sesotho, Sepedi, Setswana, Xitsonga, siSwati, isiXhosa en isiZulu. Die nege Afrika-tale word deur ongeveer 78 persent van die totale bevolking aangedui as die taal wat hulle die meeste by die huis praat, terwyl die oorblywende 22 persent van die bevolking Afrikaans (13.3 persent) en Engels (8.2 persent) tuis praat (Du Plessis 2002; Statistiek Suid-Afrika 2003). Die taal wat landwyd deur die meeste mense gepraat word, is isiZulu, gevolg deur isiXhosa en dan Afrikaans.
Die regeringsbeleid ten opsigte van die taalsituasie en taal in onderrig kan uit verskillende beleidsbronne afgelei word, insluitend: die Grondwet (Republiek van Suid-Afrika1996), die taal-in–onderrig-beleid (DvO 1997), die konseptaalbeleid en -plan vir Suid-Afrika (DKKWT 2000), die konsepraamwerk vir ’n nasionale taalbeleid (DKK 2002) en die konsep Suid-Afrikaanse talebeleid (DKK 2003). Die belangrikste riglyne kan soos volg saamgevat word:
- die regering moet die status van al 11 die amptelike tale verhoog (bevorder) (Grondwet, konseptaalbeleid en -plan vir Suid-Afrika)
- daar moet omstandighede geskep word (deur bv. PANSALB) vir die ontwikkeling en gebruik van al 11 amptelike tale (Grondwet, konseptaalbeleid en -plan, taal-in–onderrig-beleid, konsep-talebeleid)
- alle Suid-Afrikaners moet die vryheid hê om die taal van hul keuse te gebruik, en studente het die reg (waar prakties moontlik) om onderrig te ontvang in die amptelike taal van hul keuse (Grondwet, konseptaalbeleid en -plan)
- studente moet sterk aangemoedig word om die taal waarrmee hulle die beste bekend is, op alle vlakke van onderrigleer te gebruik (konseptaalbeleid en -plan).
Die meeste van die argumente wat teen moedertaalonderrig aangevoer word, het te doen met die stigma wat daaraan kleef en die wanopvatting dat onderrig in Engels die beste is. Studente verkies soms onderrig in ’n ander taal as die moedertaal, omdat hulle glo dat die ander taal sinoniem is met kennis, mag en voorreg. Engels word gesien as die taal van ekonomiese beheer en opvoedkundige vooruitgang. Engels is verder ’n wêreldtaal en gee toegang tot byna alle bronne van kennis (handboeke) en plesier (literatuur, televisie, rolprente) (Ferguson 2000; Webb 2002). Webb (2002) wys daarop dat alhoewel vaardigheid in Engels nodig is (aangesien Engels internasionaal gebruik word), die gebruik van Engels as onderrigtaal nie die enigste (of selfs beste) manier is waarop Engels aangeleer kan word nie: baie mense uit lande waar Engels as tweede taal aangeleer word, is net so internasionaal suksesvol as mense wat deur medium van Engels onderrig word.
Dit geld ook in Suid-Afrika, waar talle studente in hulle moedetaal (in hierdie geval Afrikaans) onderrig ontvang en Engels as tweede taal aanleer. Cronje (2005) voer aan dat derduisende Afrikaanssprekendes deur die dekades onderrig in hul moedertaal ontvang het en daarna op alle terreine, plaaslik en internasionaal, hul plek volgestaan het. Hulle het hulself in internasionale forums gehandhaaf en hulle nagraadse studie aan Engelse universiteite oorsee voltooi. Statistiek van 2003 het gewys dat die groep wat die beste in die matriekeksamen gevaar het, die Afrikaanse leerlinge was wat heeltyd in Afrikaans onderrig is.
Een van die argumente teen moedertaalonderrig in Afrika-tale is dat Afrika-tale nie voldoende ontwikkel het om as onderrigtaal gebruik te word nie. Verskeie bronne (Bgoya 2001; Heugh en Siegrühn 1995; Kembo-Sure en Webb 2000a; Luckett 1995; Van der Walt 2004; Webb 2002; Young 1995) voer egter aan dat die Afrika-tale wel ontwikkel kan word tot funksionele, moderne tale. Alle tale het voldoende instrumente om te kommunikeer wat die sprekers wíl kommunikeer. Afrikaans is op so ’n wyse ontwikkel, en die meeste tale bevat woorde wat aan ander tale ontleen is.
Uit die literatuurstudie het die belangrikheid van moedertaalonderrig in die algemeen duidelik geword. Bestaande literatuur lewer egter nie uitspraak oor die invloed van moedertaalonderrig op die sukses van die onderrig van tegnologiegebaseerde modules nie. Die navorsingspan het besluit dat dit belangrik is om hierdie aspek by die studie te betrek.
2.3 Ras/kultuur
Ras en kultuur word saam bespreek, omdat daar ’n nou verband tussen hierdie twee konsepte is. Ras verwys na ’n groep mense, diere of plante wat verbind word deur ’n gemeenskaplike afkoms en gekenmerk word deur min of meer vaste erflike eienskappe, asook deur ooreenkoms wat belange, gewoontes en die uiterlike betref. Ras word meestal as ’n antropologiese en ’n etnologiese begrip hanteer (Odendal e.a. 2000). Kultuur word gedefinieer as die ganse geestelike besitting van ’n volk (of ander groepering) op elke terrein, geesteslewe of beskawingstoestand (Odendal e.a. 2000).
Min literatuur is beskikbaar oor rekenaargebruik onder verskillende rasse, omdat die meeste verslae oor rekenaargebruik nie statistiek gee oor die verskillende rasse wat by die studie betrokke was nie (Owens en Waxman 1998). Monahan (2004) noem dat daar tydens onderhoude wat hy oor rekenaargebruik gevoer het, maklik gepraat is oor klasverskille, minder maklik oor verskille ten opsigte van geslag, maar net by uitsondering oor rasverskille. Dit word duidelik gestel dat vrae oor rasverskille as onvanpas en onbelangrik beskou word.
Owens en Waxman (1998) se navorsing toon dat daar wel verskille is in die wyse waarop studente van verskillende rasse rekenaars gebruik. Kultuur beïnvloed sowel die manier waarop ’n persoon die realiteit organiseer en ervaar as die manier waarop ’n persoon leer en dink. Kultuur het ’n invloed op die onderrig van inligtingstegnologie en ’n invloed op leerstyle (Lynch en Szorenyi 2005; Chisholm 1996). Leerstyle word in afdeling 2.6 bespreek.
Daar is verskeie probleme wanneer die invloed van ’n faktor soos kultuur bereken moet word. Kultuur word moeilik gekarakteriseer of as ’n faktor bewys, en gedrag in kulturele konteks is eksentriek. Dit is die effek van persoonlike en kulturele geskiedenis, huidige gebeure, politieke en sosiale klimaat en geografie. ’n Persoon se kultuur sal sy of haar keuses uitbrei of beperk, maar kan nie voorspel watter keuses uiteindelik gemaak sal word nie. Die invloed van ’n persoon se kultuur is dus moeilik om te bepaal (Davis en Fu 2004).
Navorsing by twee universiteite in Fidji (Lynch en Szorenyi 2005) het getoon dat dit wat aanvanklik na kultuurverskille lyk, by nadere ondersoek eerder gesien kan word as sosio-ekonomiese verskille. Alhoewel die navorsing wat gedoen is, nie hierdie faktore in diepte ondersoek het nie, het die persone wat die lesings in rekenaarverwante klasse aanbied, opgemerk dat die beste studente uit ’n beter sosio-ekonomiese agtergrond kom. Navorsing deur Hoffman en Novak (1998) het ook getoon dat rasverskille in webgebruik verdwyn wanneer die inkomste van ’n huisgesin hoër as ’n sekere vlak styg.
2.4 Voorkennis/intreevlak
Wanneer na ’n student se “intreevlak” verwys word, word hiermee bedoel die vlak waarop die student is wanneer hy of sy met iets begin (Odendal e.a. 2000). Voorkennis verwys na die student se vroeëre kennis of die kennis wat die student reeds oor ’n bepaalde onderwerp het (Odendal e.a. 2000). Die student se voorkennis bepaal dus sy/haar intreevlak. Die term voorkennis is in hierdie navorsing gebruik.
Vorige ervaring van tegnologie beïnvloed die huidige gebruik van rekenaars. Die wyse waarop ’n persoon tegnologie gebruik, hang van sy/haar geaardheid en motivering af, maar veral ook van die eie geskiedenis van tegnologiegebruik en tegnologieleer (Selwyn 2005). Daar moet in onderrigleerprogramme gebruik gemaak word van verduidelikings en take op verskillende moeilikheidsgrade om voorsiening te maak vir verskillende vlakke van voorkennis (Heemskerk, Brink, Volman en Ten Dam 2005; Lynch en Szorenyi 2005). Hierdie studies verwys ook na die geslag van deelnemers.
Die navorsers het besluit om die invloed van voorkennis soos aangedui uit vorige gebruik van rekenaars en ander tegnologie se invloed op die sukses van onderrigleer van tegnologiegebaseerde modules by die ondersoek in te sluit.
2.5 Sosio-ekonomiese klas
Sosio-ekonomies word omskryf as dit wat aandag gee aan die verband tussen maatskappy en ekonomie (Odendal e.a. 2000). Vir die doeleindes van hierdie ondersoek is dit toepasliker om sosiaal te omskryf as dit wat betrekking het op mense in ’n groep, byvoorbeeld ’n persoon se sosiale posisie (Odendal e.a. 2000). In hierdie konteks word klas omskryf as die stand in die maatskappy of bepaalde maatskaplike groep (Odendal e.a. 2000). Sosio-ekonomiese klas verwys dus na ’n persoon se sosiale posisie of stand binne die maatskaplike groep of ekonomie.
Die sosio-ekonomiese klas van studente kan, veral by die onderrigleer van tegnologiegebaseerde modules, ’n groot rol speel. Sosio-ekonomiese klas kan in ’n groot mate toegang tot, en voorkennis van, rekenaars bepaal. Daar is verskeie studies gedoen waarin daarop gewys word dat, as gevolg van die digitale skeiding (digital divide) tussen die hoër-inkomste-groepe en laer-inkomste-groepe, die gebruik van rekenaartegnologie ongelykheid in onderrigleer kan vererger. Hoër-inkomste-groepe het meer dikwels toegang tot rekenaars en die internet as die laer inkomste-groepe. Hierdie skeiding volg dikwels (maar nie altyd nie) ook die tradisionele lyne van ras en sosiale klas en lei daartoe dat daar ’n beduidende verskil is tussen die kennis en vaardighede wat studente buite skoolverband verkry (Heemskerk e.a. 2005; Poynton 2005; Selwyn 2005).
Navorsing toon verder dat waar skole rekenaars en internettoegang het, die manier waarop studente uit verskillende sosio-ekonomiese klasse die rekenaar en internet gebruik, verskil. Studente uit ’n laer sosio-ekonomiese klas gebruik die rekenaar meer vir inoefening, terwyl studente uit die hoër sosio-ekonomiese klasse dit gebruik vir meer gevorderde (internet-) aktiwiteite (Kent en Facer 2004). Soos reeds genoem, het navorsing by twee universiteite in Fidji getoon dat dit wat aanvanklik na kultuurverskille lyk, by nadere ondersoek eerder as sosio-ekonomiese verskille gesien kan word. Daar bestaan duidelike verskille in eienaarskap van tuisrekenaars en veral toegang tot die internet volgens die sosio-ekonomiese klas van gesinne. In 2003 het navorsing in Engeland (Kent en Facer 2004), getoon dat 96 persent van die gesinne in die hoogste sosio-ekonomiese area (bepaal volgens die gebied waarin die gesin bly) rekenaars besit het, teenoor 81 persent in die laagste sosio-ekonomiese area. Ten opsigte van internettoegang was die statistiek 87 persent in die hoogste teenoor 65 persent in die laagste sosio-ekonomiese area.
In Suid-Afrika is daar groot verskille in sosio-ekonomiese klasse, en dit kan dus verwag word dat hierdie faktor ’n baie groot rol sal speel in die onderrigleer van tegnologiegebaseerde modules. Navorsing onder 8 500 gesinne uit verskillende dele van die land het gewys dat 53 persent van niestedelike tieners en 15 persent van stedelike tieners nie elektrisiteit het nie, terwyl 29 persent van niestedelike gesinne se maandelikse inkomste laer as R400 is, en 40 persent s’n tussen R400 en R1 799 (Chobokoane en Budlender 2002).
In Suid-Afrika het sosio-ekonomiese klas ’n invloed op watter skole ’n student bywoon, omdat sommige skole (voormalige model C-skole) se skoolgelde en ander finansiële verpligtinge baie hoër is as by skole in die sogenaamde vroeër benadeelde gebiede. So byvoorbeeld het net 23.6 persent van skole in die land in 2001 rekenaars gehad (Statistiek Suid-Afrika 2003).
Die invloed van die sekondêre skool op studente se sukses kan dus as faktor in die ondersoek benut word. Navorsing (Lynch en Szorenyi 2005) het getoon dat die skool van die student wel ’n invloed op sy/haar sukses in rekenaargebaseerde modules het.
2.6 Leerstyle
Leerstyl verwys na die verskillende benaderings wat studente volg om ingewikkelde leermateriaal in te neem en te verwerk. Navorsers stem saam dat onderrigleer volgens ’n student se leerstyl leerpotensiaal maksimaal laat verwesenlik. Daar is byvoorbeeld visuele studente (wat meer suksesvol leer met prente en grafiese voorstellings) teenoor verbale studente (wat teksbeskrywings verkies), en sekwensiële studente teenoor globale studente (Ansalone en Ming 2006; Chisholm 1996; Wang, Li en Chang 2006).
Individuele leerstyle is kompleks en kan nie maklik tot eenvoudige tipes herlei word nie. Daar kan dus slegs gepoog word om algemene patrone van individualiteit in leer te beskryf. Volgens Kolb (1984) kan ’n individu se leerstyl bepaal word deur te toets watter een van vier metodes van die leerproses die persoon beklemtoon. Hierdie vier metodes is: werklike ervaring, reflektiewe waarneming, abstrakte konseptualisering en aktiewe eksperimentering. As gevolg van oorerflikheid, lewenservaring en die eise wat die omgewing aan ’n persoon stel, ontwikkel die meeste mense leerstyle wat sekere talente beklemtoon. Die persoon maak dan staat op een van vier basiese vorme van kennis, naamlik uiteenloping (divergence), ineenloping (convergence), verwerking (assimilation) en aanpassing (accommodation) (Kolb 1984).
Kennis oor leerstyle kan op verskillende maniere toegepas word, veral in die ontwikkeling van webgebaseerde onderrigleerstelsels. Die onderrigleerstelsel kan van stylpassing gebruik maak, waar onderrigleermateriaal vir ’n spesifieke styl aangepas word. Die ander moontlikheid is om binne die onderrigleerstelsel gelyke voorsiening vir verskillende style te maak. Sodoende word studente dan ook gehelp om by onderrigleer in ander leerstyle aan te pas (Wang e.a. 2006). Dit is nog nie bewys watter een van hierdie metodes meer suksesvol as die ander is nie. Die kwaliteit van onderrigleer word verhoog wanneer die onderrigleeromstandighede in harmonie met ’n student se bestaande ondervinding en kognitiewe struktuur is, wat ’n direkte verband met die student se leerstyl het. Lee (1986) beskryf ook ’n verwantskap tussen ’n individu se leerstyl en kulturele of etniese groep, wat hierdie punt dus ook met afdeling 2.3 koppel. Alle studente het unieke kulturele ervarings wat hul leerstyl beïnvloed.
Lynch en Szorenyi (2005) beveel aan dat daar baie meer aandag gegee word aan die aanpassing van rekenaarverwante modules se inhoud en wyse van aanbieding ten opsigte van leerstyle. Waar moontlik kan onderrigleermateriaal verskillende roetes, wat volgens studente se leerstyle wissel, volg. ’n Voorbeeld hiervan is die gebruik van prentjies teenoor simboliese voorstellings (Kolb 1984).
Navorsing is in Amerika gedoen (Liegle en Janicki 2006) om die pad te bepaal wat studente deur ’n webgebaseerde onderrigleerstelsel gevolg het. Dit is bewys dat studente wat volgens leerstyl as “ontdekkers” geklassifiseer is, meer rondgespring en hul eie pad gevolg het, terwyl studente wat as “waarnemers” geklassifiseer is, gewoonlik die voorgestelde pad gevolg het. Bykomend is bevind dat die punte van ontdekkers wat rondgespring het, hoër is as die punte van ontdekkers wat nie rondgespring het nie, terwyl die punte van waarnemers wat nie rondgespring het nie, hoër was as waarnemers wat wel rondgespring het.
2.7 Rekenaar-angs
Rekenaar-angs word op verskillende maniere gedefinieer, maar idees wat in die meeste van hierdie definisies na vore kom, is weersin in rekenaars, vrees om met rekenaars interaksie te hê, weerstand teen rekenaars, en vyandigheid en/of aggressie teenoor rekenaars.
Sedert die 1980’s was daar navorsers wat beweer het dat die voorkoms van rekenaar-angs met verloop van tyd ’n mindere faktor sal raak, omdat studente algaande meer aan rekenaars en ander tegnologie blootgestel word. Sedertdien het ander navorsing egter bewys dat ondervinding met die rekenaar nie noodwendig rekenaar-angs verlaag nie, maar dat dit afhang van die kwaliteit van die vorige ondervinding (Gos 1996). Die manier om rekenaar-angs te verlaag, is dus om die rekenaarervaring so positief en aangenaam as moontlik te maak. Die oorgang van maklike na moeiliker take moet ook geleidelik en so pynloos as moontlik geskied (Gos 1996).
Wilfong (2006) se navorsing het getoon dat voorkennis (2.4 hier bo) en rekenaarselfvertroue (2.8 hier onder) ’n invloed op rekenaar-angs het. Navorsing het ook getoon dat rekenaar-angs nie eendimensioneel is nie en uit verskillende elemente bestaan.
Beckers en Schmidt (2001) stel voor dat ses faktore gebruik kan word om rekenaar-angs te bepaal, naamlik rekenaargeletterdheid, vertroue in eie vermoë, fisiese reaksie teenoor rekenaars, idees in verband met die voordele en nadele van rekenaars, en idees in verband met ontmensliking (dehumanising) deur rekenaars. Navorsing toon dat hierdie faktore ook in verhouding met mekaar staan.
2.8 Vertroue in eie vermoë/selfvertroue
Die woordeboekbetekenis van selfwerksaamheid (self-efficacy) dui op werksaamheid uit eie, innerlike beweegkrag (Odendal e.a. 2000). In hierdie studie word daar egter verwys na ’n persoon se geloof dat hy/sy oor die vermoë beskik om sekere gedrag te toon of aksies uit te voer. Die term selfvertroue word dus eerder gebruik, aangesien dit omskryf word as ’n persoon se vertroue in sy/haar eie bekwaamheid (Odendal e.a. 2000). Rekenaarselfvertroue is dus ’n individu se opvatting oor sy/haar eie vermoë om die rekenaar te gebruik ten einde ’n sekere taak te verrig.
’n Persoon se selfvertroue het ’n invloed op besluite oor gedrag, die moeite wat gedoen word om sekere gedrag vol te hou, en die sukses wat behaal word. Navorsing toon dat daar ’n verwantskap tussen selfvertroue en registrasie vir rekenaarkursusse op universiteit, asook sukses van programmatuuropleiding is (Compeau en Higgins 1995). Vroulike studente het minder vertroue in hul eie vermoë om rekenaars te gebruik as manlike studente (Colley en Comber 2003; Volman 1997). Navorsing onder ’n groep inligtingstegnologiestudente in Taiwan (Shih 2006) het bevestig dat rekenaarselfvertroue sterk positief verband hou met rekenaarvaardigheid. Compeau en Higgins (1995) het ’n model ontwikkel wat beduidende invloed van faktore soos aanmoediging deur ander, ander se rekenaargebruik, en beskikbare ondersteuning op rekenaarselfvertroue aantoon.
2.9 Toekomsvisie
Toekoms word omskryf as die tyd wat moet kom (Odendal e.a. 2000), terwyl visie verwys na ’n sekere manier van kyk na iets (Odendal e.a. 2000). Toekomsvisie kan dus omskryf word as die manier waarop iemand kyk na dit wat nog moet gebeur. Die konsep toekoms hou sterk verband met die student se motivering. Die wyse waarop studente die toekoms sien, het ’n direkte verband met sowel hul akademiese prestasie as met hul potensiaal om te lewe en te groei in ’n wêreld wat voortdurend verander.
Toekomsbewuste onderrigleer is die sleutel tot aanpasbaarheid (Toffler 1974a). Die ontwikkeling van toekomsvisie vroeg in ’n kind se lewe verskaf die motivering en die vermoë om sukses in die toekoms te behaal (Singer 1974). Elke persoon se private siening van die toekoms vorm sy of haar besluitneming op belangrike wyse (Toffler 1974b). As ons nie vir onsself ’n prentjie van die toekoms kan skep nie en hierdie prentjies nie teen die realiteit kan meet en aanpas nie, kan ons nie leer nie (Toffler 1974b).
Navorsing (Singer 1974) het bewys dat sommige kinders se toekomsvisie vir hulself verder strek as dié van ander, en dat dit veral waar is van kinders in hoër sosiale klasse (wat hierdie punt koppel met afdeling 2.5 hier bo). Verder is daar ook ’n verband tussen geslag en toekomsvisie gevind (Bart 1974; Singer 1974), asook tussen ras en toekomsvisie (Poussaint 1974), wat hierdie punt ook met 2.1 en 2.3 hier bo koppel.
Onderrigleer kan nie uitdruklik voorsiening maak vir ’n toekoms wat onseker is en nie voorspel kan word nie, maar studente kan aangemoedig word om op so ’n wyse te dink, te evalueer en op te tree dat hul meer effektief kan wees in ’n veranderende omgewing. Studente moet vaardighede geleer word om die vinnig veranderende omgewing te kan hanteer, en hulle moet ook geleer word om vir die toekoms te beplan (Shane en Shane 1974).
Daar word nie spesifiek in die literatuur na die invloed van toekomsvisie op die sukses van onderrigleer van tegnologiegebaseerde modules verwys nie, en ons het besluit om hierdie faktor by die ondersoek in te sluit.
2.10 Die aanvanklike model van faktore wat die sukses van onderrigleer van tegnologiegebaseerde modules beïnvloed
Gegrond op die literatuurstudie het die navorsers op ’n interpretatiewe wyse moontlike faktore en moontlike verwantskappe tussen faktore geïdentifiseer wat die ondersoek gerig het.
Daar is besluit om die volgende verwantskappe te ondersoek:
- die invloed van geslag op sukses met die voltooiing van ’n webgebaseerde module in rekenaarvaardigheid
- die invloed van geslag op voorkennis
- die invloed van geslag op toekomsvisie
- die invloed van geslag op leerstyle
- die invloed van geslag op rekenaarselfvertroue
- die invloed van geslag op rekenaar-angs
- die invloed van moedertaal op sukses met die voltooiing van ’n webgebaseerde module in rekenaarvaardigheid
- die invloed van ras op sukses met die voltooiing van ’n webgebaseerde module in rekenaarvaardigheid
- die invloed van voorkennis op sukses met die voltooiing van ’n webgebaseerde module in rekenaarvaardigheid
- die invloed van die sekondêre skool (as aanduider van sosio-ekonomiese status) op sukses met die voltooiing van ’n webgebaseerde module in rekenaarvaardigheid
- die invloed van die sekondêre skool (as aanduider van sosio-ekonomiese status) op voorkennis
- die invloed van leerstyl op sukses met die voltooiing van ’n webgebaseerde module in rekenaarvaardigheid
- die invloed van rekenaar-angs op sukses met die voltooiing van ’n webgebaseerde module in rekenaarvaardigheid
- die invloed van voorkennis op rekenaar-angs
- die invloed van rekenaarselfvertroue op rekenaar-angs
- die invloed van rekenaarselfvertroue op sukses met die voltooiing van ’n webgebaseerde module in rekenaarvaardigheid
- die invloed van toekomsvisie op sukses met die voltooiing van ’n webgebaseerde module in rekenaarvaardigheid
- die invloed van die sekondêre skool op toekomsvisie
- die invloed van ras op toekomsvisie.
Skematies kan dit voorgestel word soos in Figuur 3.

Figuur 3. Aanvanklike model van faktore wat moontlik sukses in die onderrigleer van tegnologiegebaseerde modules beïnvloed
Aangesien die fokus van hierdie studie meer holisties van aard is as die navorsing waaroor in hierdie afdeling gerapporteer is, word die verwantskappe tussen faktore ook geïdentifiseer. Hierdie model (Figuur 3) vorm die basis vir die res van die studie en artikel. In die volgende afdelings word die navorsing wat gedoen is om te bepaal of daar nog faktore geïdentifiseer kan word om hierdie model verder uit te brei, bespreek.
3. Onderhoude: Faktore wat die sukses van onderrigleer van tegnologiegebaseerde modules beïnvloed
3.1 Inleiding en probleemstelling
Die doel van hierdie afdeling is om die model van die faktore wat die sukses van onderrigleer van tegnologiegebaseerde onderwerpe beïnvloed (soos in die literatuurstudie ontwikkel), uit te brei. Nadat die literatuurstudie afgehandel is, is onderhoude gevoer om te bepaal of daar nog faktore is wat in die model ingesluit moet word en verder deur middel van vraelyste onder ’n groter groep studente ondersoek moet word. Die resultate van die onderhoude kan dus gebruik word om die model in Figuur 2 uit te brei en ook om spesifieke vrae te identifiseer wat in die vraelyste ingesluit moet word.
3.2 Data-insameling
Die onderhoude is gevoer met studente aan Noordwes-Universiteit se Potchefstroom-kampus. Die studente was ingeskryf vir ’n module in rekenaarvaardigheid, RINL111. Dit is ’n verpligte module vir alle studente, en die module bestaan uit twee afdelings, naamlik rekenaarvaardigheid en inligtingvaardigheid. Dit is elektronies gebaseerd en is in elektroniese formaat, in Afrikaans en Engels, beskikbaar. Alle studente het toegang tot beide die Afrikaanse en die Engelse weergawe.
Onderhoude is na afloop van die module in 2005 met studente wat die rekenaarvaardigheidsafdeling van die module voltooi het, gevoer. Studente wat gevra is om hulself vir onderhoude beskikbaar te stel, is lukraak uit die volgende groepe gekies:
- Studente met Afrikaans as moedertaal; tien uit elkeen van drie moontlike groepe, naamlik studente wat die rekenaarvaardigheidsafdeling se eksamen gedruip het (minder as 50 persent), geslaag het (tussen 50 persent en 74 persent) en met onderskeiding geslaag het (meer as 74 persent).
- Studente met ’n Afrika-taal as moedertaal; tien uit elkeen van drie moontlike groepe, soos hier bo uiteengesit.
Nie almal wat genader is, het vir onderhoude aangemeld nie, en 15 onderhoude is gevoer. Die feit dat nie almal wat genader is, vir onderhoude aangemeld het nie, is nie problematies nie. Die onderhoude is gevoer met die doel om voorlopige faktore te identifiseer voordat ’n groter, meer volledige ondersoek met behulp van elektroniese vraelyste geloods word. Hierdie vraelys sal verskeie oop vrae bevat om addisionele suksesfaktore te kan identifiseer.
Onderhoude was semigestruktureerd; met ander woorde, vrae wat aan al die studente gevra is, is vooraf opgestel, maar geleentheid is gegee vir informele gesprek en vir ander aspekte om opgehaal te word. Nadat die onderhoude getranskribeer is, is ’n koderingsproses gevolg om die onderhoude te verwerk. Studente se antwoorde oor sukses in die module is, waar toepaslik, aan faktore wat in die vorige afdeling geïdentifiseer is, gekoppel. Tydens die onderhoude is veral gepoog om vas te stel wat die studente se voorkennis is, wat hulle as positiewe en negatiewe aspekte van die module sien, wat hulle as struikelblokke ervaar het, en watter aanbevelings hulle kan maak ter verbetering van die module. Verder is studente gevra of die taal waarin die module beskikbaar was, vir hulle ’n probleem was.
3.3 Dataverwerking
Tydens die verwerking van die onderhoude se resultate het enkele belangrike sake na vore gekom, naamlik voorkennis, beplanning/tydsbestuur, rekenaar-angs, sekondêre skool en taal.
3.3.1 Voorkennis
Voorkennis is een van die faktore wat reeds in die literatuurstudie in (2.4) geïdentifiseer is as ’n faktor wat verder ondersoek moet word. Vrae is ook tydens die onderhoude oor die studente se voorkennis gevra. Om die studente se voorkennis en vorige blootstelling aan tegnologie te bepaal, is gevra hoe lank hulle al ’n selfoon het, of hulle rekenaars by hulle huis gehad het en of die skool waar hulle gematrikuleer het, rekenaars gehad het.
Drie uit vier studente (75 persent) wat gedruip het, het baie onlangs eers ’n selfoon gekry (minder as een jaar), teenoor drie uit agt studente (37.5 persent) wat onderskeidings gekry het en minder as een jaar ’n selfoon besit. Verder het geen studente wat gedruip het, rekenaars by die huis gehad nie, teenoor vier uit agt studente (50 persent) wat onderskeidings behaal het.
Net een van die vier studente (25 persent) wat gedruip het, het skoolonderrig voltooi by ’n skool waar rekenaars in gebruik was, teenoor sewe van die agt studente (87,5 persent) wat onderskeidings behaal het. Dit kan beteken dat vorige blootstelling aan rekenaars sukses beïnvloed, maar hieruit kan ook afgelei word dat die vlak waarop ’n skool funksioneer en toegerus is, moontlik ’n invloed op die student se sukses het.
Die enigste student wat ’n onderskeiding behaal het en sy/haar skoolopleiding by ’n skool sonder rekenaars voltooi het, het wel ’n rekenaar by die huis gehad. Alle studente met onderskeidings het dus vorige blootstelling aan rekenaars gehad, teenoor een student uit die groep wat gedruip het. Dit het duidelik geword dat die vraelyste vrae oor selfoonbesit en blootstelling aan rekenaars moet insluit.
Studente is gevra wat hulle dink die rede is vir hulle punt vir die eksamen in rekenaarvaardigheid. Drie uit die vier studente (75 persent) wat gedruip het, het hul swak voorkennis as rede genoem. Vyf studente uit 11 wat geslaag het of onderskeidings behaal het, het hulle goeie voorkennis as rede genoem.
3.3.2 Beplanning
Daar word as deel van die RINL111-module ’n skedule gegee wat die studente kan volg om te verseker dat hulle die werk betyds afhandel. Studente werk heeltemal selfstandig en kan eksamen skryf sodra hulle gereed is. Studente is tydens die onderhoude gevra of hulle dit moeilik gevind het om by hierdie skedule te hou.
Net een uit vier studente (25 persent) wat gedruip het, het die skedule gevolg. Van die studente wat wel die skedule gevolg het, het ses uit nege (67 persent) onderskeidings behaal. Twee van die vier studente wat gedruip het, het probleme met die beplanning van tydsbesteding genoem as ’n rede waarom hul swak presteer het. Tydsbeplanning is dus ook een van die faktore wat ondersoek moet word en kon dus by die model ingesluit word.
3.3.3 Sekondêre skool
Tydens die onderhoude is studente gevra in watter skool hulle hul skoolopleiding voltooi het. Die vraag was daarop gemik om persoonlike agtergrond van die student te bekom. Sewe van die agt studente wat onderskeidings het, kom uit voormalige model C-skole (sogenaamde voorheen bevoordeelde skole), wat gewoonlik ook in ’n beter sosio-ekonomiese omgewing geleë is. Die drie Afrikataalsprekende studente wat gedruip het, kom almal uit sogenaamde voorheen benadeelde skole, teenoor die ses Afrikataalsprekende studente wat onderskeidings het en almal in voormalige model C-skole was.
3.3.4 Taal
Die student se moedertaal is een van die faktore wat reeds in die literatuurstudie geïdentifiseer is as een wat verder ondersoek moes word. Vrae wat betrekking het op taal, is ook tydens die onderhoude gevra. Om te bepaal of die student voel dat taal ’n faktor was wat ’n invloed op sy/haar sukses gehad het, is studente gevra watter taal hulle vir die module gebruik het en of hulle die terme wat gebruik is, verstaan het. Die module was in beide Afrikaans en Engels beskikbaar, dus kon die student self die taal kies. Die moedertale van die 15 studente met wie onderhoude gevoer is, het Afrikaans, Sotho, Sepedi, Xhosa, Tswana en Venda ingesluit.
Die Afrikaanssprekende student wat gedruip het, het die Afrikaanse weergawe van die module gebruik. Hierdie student het die terme wat gebruik is, verstaan. Die drie Afrikataalsprekende studente wat gedruip het en die drie Afrikataalsprekende studente wat geslaag het, maar nie met onderskeiding nie, het almal die Engelse weergawe van die module gebruik. Twee van die drie Afrikataalsprekende studente wat gedruip het, het nie die terme verstaan nie. Die agt studente wat met onderskeiding geslaag het, het almal die terme verstaan. Vier van hulle het die Engelse weergawe van die module gebruik, en die ander vier het albei weergawes gebruik (Engels en Afrikaans).
Studente is tydens die onderhoude gevra of hulle dink dat verduidelikings in ’n ander taal (byvoorbeeld ’n Afrikataal) sal help. Die meeste studente het gevoel dat dit nie sal help nie, en die redes wat hulle hiervoor gegee het, kom ooreen met die argumente teen moedertaalonderrig wat in die literatuurstudie uitgelig is. Hierdie redes is onder andere dat hulle nie daaraan gewoond is om in ’n ander taal as Afrikaans of Engels onderrigleer te ontvang nie en dat hulle Engels verkies. Daar was ook studente wat gevoel het dat verduidelikings in ’n ander taal wel sal help, omdat hulle besef dat Afrikataalsprekende studente nie almal vaardig genoeg in Engels is nie.
Uit die resultate van die onderhoude wat betrekking het op taal, kan afgelei word dat daar gemengde gevoelens hieroor is. Die opmerkings wat tydens die onderhoude gemaak is, kom ooreen met wat in die literatuurstudie gevind is. Daar is studente wat dink dat moedertaalonderrig nie sou help nie en ander wat voel dat dit wel ’n positiewe verskil sou maak. Twee van die drie Afrikataalsprekende studente wat gedruip het, het nie die terme verstaan nie. Die invloed van taal op sukses sou dus verder ondersoek word.
3.4 Uitgebreide model van faktore wat die sukses van onderrigleer van tegnologiegebaseerde modules beïnvloed
Die doel van die onderhoude was om te bepaal of daar verdere faktore is wat in die model ingesluit moet word en ook om spesifieke vrae te identifiseer wat in die vraelyste ingesluit moet word. Uit die onderhoude is afgelei dat die vraelyste vrae oor selfoonbesit en blootstelling aan rekenaars (tuis en/of by die skool) moet insluit. Hierdie vrae kan ingesluit word as bepalend van voorkennis, ’n faktor wat reeds deel vorm van die model in Figuur 2.
’n Addisionele faktor wat ondersoek kan word, is of die studente se vermoë om effektiewe tydsbeplanning te doen en daarby te hou moontlik ’n invloed op sukses kan hê, en hierdie faktor (tydsbeplanning) kon dus by die model in Figuur 2 gevoeg word.
4. Interpretatiewe vraelyste: faktore wat die sukses van onderrigleer van tegnologiegebaseerde modules beïnvloed
4.1 Inleiding en probleemstelling
Hierdie afdeling handel oor die verwerking van interpretatiewe vraelyste wat in 2006 deur die studente in die module RINL111 ingevul is. Die doel van hierdie vraelyste was om deur middel van oop vrae addisionele faktore wat die onderrigleer van tegnologiegebaseerde modules beïnvloed, te identifiseer. Verder is die toepaslikheid van die faktore wat reeds geïdentifiseer is, ondersoek.
4.2 Data-insameling
Twee verskillende bronne van data is vir hierdie deel van die studie gebruik:
- toepaslike dele van ’n elektroniese vraelys (hierna genoem vraelys 2006_1) wat voltooi is deur 1 466 RINL111-studente met aanvang van die module in Februarie 2006
- toepaslike dele van ’n tweede elektroniese vraelys (hierna genoem vraelys 2006_2) wat voltooi is deur 2 183 RINL111-studente na voltooiing van die rekenaarvaardigheidsafdeling van die module in Junie 2006.
4.3 Dataverwerking
Die oop vrae in die vraelyste vir 2006 is interpretatief verwerk. Koderingsaspekte van begrondingsteorie (grounded theory) is gebruik. Nie al die fases van begrondingsteorie is nie uitgevoer nie, aangesien die doel van hierdie fase nie teorievorming is nie, maar wel om belangrike faktore te identifiseer wat verder ondersoek moet word.
Drie oop vrae het in albei vraelyste voorgekom. Dit is gedoen sodat studente se antwoorde aan die begin van die semester getoets kon word en ook weer later in die semester, nadat hulle reeds ’n tyd lank op universiteit was en meer studie-ervaring het. Die vrae was:
- Dink jy dat jy rekenaarvaardighede in enige van jou ander modules gaan gebruik? Vertel ons meer oor jou antwoord. Indien jy dink dat jy rekenaarvaardighede gaan gebruik, waarvoor? Indien nie, waarom nie?
- Dink jy dat jy rekenaarvaardighede gaan gebruik wanneer jy klaar studeer het? Vertel ons meer oor jou antwoord. Indien jy dink dat jy rekenaarvaardighede gaan gebruik, waarvoor? Indien nie, waarom nie?
- Weet jy wat jy oor vyf jaar van nou af sal wil doen? Vertel ons meer oor jou antwoord.
Ander oop vrae wat hier bespreek word, is in vraelys 2006_2 gevra. Die vrae is:
- Hoe het dit met jou gegaan met die leerafdeling rekenaarvaardigheid van hierdie module? Hoekom dink jy was dit so?
- Hoe verskil hierdie module van jou ander modules?
- Kan jy spesifieke probleme noem wat jy met RINL111 gehad het?
- Het jy by die voorgestelde tydskedule gebly? Vertel ons meer oor jou antwoord.
Die kodering is gedoen deur eerstens elke oopvraag se resultate in ’n Excel-werkblad op te neem. Hierna is die antwoorde een vir een deurgegaan, en by elke antwoord is ’n besluit geneem oor watter kode(s) aan daardie vraag toegeken kan word. Die kodering is iteratief gedoen; met ander woorde, soos gevorder is met die kategorieë, het die proses vorm aangeneem en moes daar aanvanklik ’n paar keer na die begin teruggekeer word om veranderinge aan te bring.
Sommige antwoorde bevat aspekte van meer as een kategorie. In hierdie gevalle is meer as een kode aan ’n antwoord gekoppel. Waar meer as een kode by ’n antwoord voorkom, hang die volgorde van kodes af van die volgorde waarin die verskillende aspekte in die antwoord genoem word. Nadat al die antwoorde by ’n spesifieke vraag gekodeer is, is die kategorieë, waar toepaslik, gegroepeer. Dit is gedoen om te kyk of daar sentrale temas is wat uit die verskillende kategorieë afgelei kan word. Om die rapportering kort te hou, word volledige resultate nie hier ingesluit nie, behalwe as voorbeeld by een van die vrae.
4.3.1 Gebruik van rekenaarvaardighede in ander modules
Die studente se gevoel oor die gebruik van rekenaarvaardighede in hul ander modules sentreer rondom hulle gevoelens oor die noodsaaklikheid van rekenaarvaardighede (dit is nodig of nie nodig nie) en hulle houding teenoor rekenaarvaardighede (stel belang of stel nie belang nie). Dit is dus belangrik om tydens onderrigleer die noodsaaklikheid en bruikbaarheid van die leerinhoud voortdurend te beklemtoon. Verder blyk dit hieruit dat studente se belangstelling moontlik ’n invloed het op die sukses van onderrigleer, en dit is ’n faktor waarvan die invloed verder ondersoek kan word.
4.3.2 Gebruik van rekenaarvaardighede in werksomgewing
Studente se gevoel oor die gebruik van rekenaarvaardighede in die werksomgewing sentreer rondom hulle gevoelens oor die noodsaaklikheid daarvan (dit is nodig of nie nodig nie). Hierdie gevoelens vorm ook deel van die student se toekomsvisie, omdat die student eerstens ’n idee moet hê van watter beroep hy of sy eendag gaan beoefen en tweedens vooruit moet kan dink of rekenaarvaardighede vir daardie beroep nodig gaan wees. Vrae kan dus in die vraelys ingesluit word oor die student se gevoel ten opsigte van die gebruik van die rekenaar in die werksomgewing, sodat getoets kan word of dit ’n invloed het op die sukses van onderrigleer. Studente se belangstelling in en houding ten opsigte van rekenaars speel ook ’n rol, soos reeds genoem, en die invloed van belangstelling op die sukses van onderrigleer kan verder ondersoek word.
4.3.3 Toekomsvisie
In Tabel 1 word die verskillende kategorieë gegroepeer om sentrale temas uit te wys. Die resultate van hierdie kodering word volledig gegee om as voorbeeld te dien. Studente se toekomsvisie kan in vier hoofgroepe ingedeel word, naamlik kwantitatief (geld), kwalitatief (mense) onseker en seker. Hierdie kategorieë kan gebruik word om met behulp van statistiese verwerking van data te toets of die student se toekomsvisie ’n invloed op die sukses van onderrigleer het. As die antwoorde op hierdie vraag in die tweede vraelys (voltooi nadat studente reeds ’n tyd lank op universiteit was) vergelyk word met die antwoorde op hierdie vraag in die eerste vraelys (voltooi net nadat studente hul studie begin het), is daar later in die semester meer studente wat onseker is oor hulle toekoms as vroeër, as gevolg van selftwyfel en twyfel aan hul keuse van ’n studierigting.
Dit is dus nodig dat hierdie vraag in albei vraelyste ingesluit en getoets word. Vrae kan ook ingesluit word om te bepaal of die student dink dat hy/sy vir die regte graad ingeskryf is, en die invloed hiervan op die sukses van onderrigleer kan getoets word.
Tabel 1. Sentrale temas in kodering: Toekomsvisie

4.3.4 Uitslag in die rekenaarvaardigheidsafdeling se eksamen
Studente se gevoelens oor die rede vir hul uitslag (goed of sleg) sentreer rondom eksterne redes (faktore buite hulle beheer) en eie redes (faktore binne hulle beheer). Sommige aspekte wat genoem word, kom ooreen met faktore wat reeds in die model (Fig.2) ingesluit is. Voorbeelde hiervan is voorkennis (positief of negatief), selfvertroue (selfvertroue en selftwyfel) en beplanning (goed of sleg). Die invloed van belangstelling word weer eens genoem. Sommige studente meen dat gebrek aan belangstelling die rede vir hul lae punt is, terwyl ander voel dat hulle belangstelling in die leerinhoud die rede vir hul goeie punt is. Die student se belangstelling het dus moontlik ’n invloed op die sukses van onderrigleer en kan dus, soos reeds genoem, verder ondersoek word. ’n Ander faktor wat genoem word, is die student se intellektuele vermoëns. Daar is studente wat antwoord dat hulle goed gedoen het, want hulle is slim. Die invloed van die student se intellektuele vermoëns op die sukses van onderrigleer kan verder ondersoek word.
4.4 Gevolgtrekking
Die belangrikste gevolgtrekkings wat gemaak kan word uit die verwerking van antwoorde op die oop vrae word vervolgens saamgevat. Uit die verwerking van die antwoorde op die oop vrae word afgelei dat studente se belangstelling moontlik ’n invloed op die sukses van onderrigleer het. Een van die maniere waarop studente se belangstelling getoets kan word, is moontlik met ’n vraag oor hul gunstelingskoolvak. ’n Ander faktor wat genoem word, is die student se intellektuele vermoëns. Daar is studente wat antwoord dat hulle goed gevaar het omdat hulle slim is. Uit die data wat beskikbaar is, is die student se finale punte tydens die matriekjaar moontlik die mees geskikte aanwyser om hierdie faktor se invloed op sukses te toets. Faktore wat reeds in die model ingesluit is, maar waarvan die belang hier weer beklemtoon word, is selfvertroue, voorkennis, tydsbestuur en taal. Vrae kan ook ingesluit word om te bepaal of die student dink dat hy/sy vir die regte graad ingeskryf is.
Studente se gevoel oor die gebruik van rekenaarvaardighede in die werksomstandighede sentreer rondom hulle gevoelens oor die noodsaaklikheid daarvan (dit is nodig of nie nodig nie). Hierdie faktor vorm ook deel van die student se toekomsvisie, omdat die student eerstens ’n idee moet hê van watter beroep hy/sy eendag gaan beoefen, en tweedens of rekenaarvaardighede nodig gaan wees vir daardie beroep. Vrae kan dus in die vraelys ingesluit word oor die student se gevoel ten opsigte van die gebruik van die rekenaar in die werksomgewing, sodat getoets kan word of dit ’n invloed op die sukses van onderrigleer het. Die uiteensetting wat in Figuur 3 gedoen is, kan dus nou verder uitgebrei word met skoolprestasie en gunstelingvak as bykomende faktore. In Figuur 4 hier onder word die aangepaste model voorgestel.

Figuur 4. Model van faktore wat moontlik sukses in die onderrigleer van tegnologiegebaseerde modules beïnvloed
5. Statistiese verwerking
5.1 Inleiding en probleemstelling
Die doel van hierdie afdeling is om die verwantskappe in die model te ondersoek. Die resultaat is ’n model van faktore wat sukses in die onderrigleer van tegnologiegebaseerde modules beïnvloed. Die verwantskappe in die model moet vervolgens statisties getoets word om die graad van die verwantskappe te bepaal. Hiervoor word faktorontleding en regressie gebruik. Die statistiese verwerking is gedoen in samewerking met Noordwes-Universiteit se Statistiese Konsultasiediens.
5.2 Data-insameling en -verwerking
Na die versameling van data met behulp van vraelyste, biografiese data en eksamenpunte was daar ’n groot aantal veranderlikes beskikbaar wat gebruik kon word om die verwantskappe in die model te toets. Eerstens is faktorontleding gedoen om te bepaal watter veranderlikes dieselfde faktor meet, sodat die aantal veranderlikes gereduseer kon word. Die eindresultate van die faktorontleding is dat daar 12 faktore aangedui word. Die totale variansie wat verklaar word, is 60.536 persent.
Uit elkeen van die 12 faktore moes een veranderlike gekies word om daardie groep te verteenwoordig. By elke groep is die veranderlike met die hoogste telling gekies (sien Tabel 2). In die regterkantste kolom verteenwoordig elke veranderlike ’n vraelysitem. So byvoorbeeld verteenwoordig Rekenaarangs1_2 die tweede vraag rakende rekenaar-angs in vraelys 1. Die middelste kolom bevat die verteenwoordigende veranderlike na aanleiding van die faktorontleding. Soos gesien kan word in Tabel 2, is byvoorbeeld die 4 vrae oor rekenaar-angs (vanuit twee verskillende vraelyste) deur die faktorontledingproses saamgegroepeer.
Tabel 2. Faktore saam met veranderlike met hoogste belading

Hierby is die faktore gevoeg wat nie by die faktorontleding ingesluit was nie (aard daarvan nie geskik vir faktorontleding nie). Dit is geslag, taal, ras, vlak van sekondêre skool, skoolprestasie en gunstelingvak. Vervolgens is hierdie model gebruik om met behulp van regressie te toets watter van die verskillende verwantskappe in die model beduidend is.
Die statistiekpakket SPSS is gebruik om die meervoudige lineêre regressie te doen. Die verskillende faktore, in die bovermelde proses bepaal, is gelyk ingevoer, omdat daar nie vooraf enige besluite oor die prioriteite van veranderlikes gemaak kon word nie. Beskrywende statistiek vir die eindresultate van hierdie proses word in tabel 3 gegee. Die aantal gevalle waarvoor inligting vir alle veranderlikes in die model beskikbaar is, is 1 437.
Tabel 3. Beskrywende statistiek, N=1 437

Die waarde vir R2 in Tabel 3 is .346, en die aangepaste R2 is .343. Dit beteken dat hierdie model 34.6 persent van die variansie verklaar. In Tabel 4 kan gesien word dat die statistieke vir die Durbin-Watson-toets 1.961 is.
Tabel 4. Opsommende statistiek
![]()
In Tabel 4 kan gesien word wat die Beta-waardes en die t-statistiek vir elke veranderlike is. Al die veranderlikes in Tabel 5 se t-statistiek is beduidend (p < .05). Geen VIF-waardes groter as 10 is nie (die hoogste waarde is 1.132), en die gemiddelde VIF-waarde in hierdie geval is 1.07. Geen van die waardes by die toleransie-statistieke is onder ,9 nie.
Tabel 5. Beta, t, p, Toleransie en VIF
* p < .05 ** p < .005 *** p < .0001

Die bydrae wat veranderlikes geslag, gr12mtelling, kursusse_nee en gunstelingwisk in die model lewer, is baie beduidend (p < .0001), terwyl die bydraes van rekenaarangs en rekwerk (p < .005) en selfoonbesit (p < .05) ook beduidend is. Die Beta-waarde van veranderlike gr12mtelling is die grootste (.526), dan kursusse_nee (Beta = -.119), geslag (Beta = .104), gunstelingwiskundig (Beta = .078), rekwerk (Beta = .073), rekenaarangs (Beta = -.063) en laaste selfoonbesit (Beta = .051). Hierdie resultate word later meer volledig bespreek.
5.3 Resultate van onderlinge verwantskappe
Vervolgens is die onderlinge verwantskappe ondersoek. Hierdie verwantskappe is tussen geslag en voorkennis, geslag en toekomsvisie, geslag en leerstyl, geslag en selfvertroue, ras en toekomsvisie, sekondêre skool en toekomsvisie, sekondêre skool en voorkennis en die verwantskap van selfvertroue, voorkennis en geslag met rekenaar-angs.
Daar is nie ’n beduidende verwantskap tussen selfoonbesit (p > .05), of die voltooiing van ander rekenaarvaardigheidkursusse (p > .05) en geslag nie (Tabel 6).
Tabel 6. Die verwantskap tussen geslag en voorkennis

Daar is nie ’n beduidende verwantskap tussen die geslag van die studente en hul toekomsvisie in die geheel nie (p > .05) (Tabel 7). Daar is wel ’n beduidende verwantskap tussen die studente se toekomsvisie oor die gebruik van rekenaars in hul werksomstandighede (p < .05) en die studente se geslag. Die manlike studente het sterker daaroor gevoel dat hulle wel ’n rekenaar in hulle beroep gaan gebruik as die vroulike studente.
Tabel 7. Die verwantskap tussen geslag en toekomsvisie
* p < .05

Daar is nie ’n geslagsverskil wat betref aktiewe studente en waarnemers nie en ook nie wat studente se gevoel oor veranderings betref nie (Tabel 8). Die verwantskap tussen geslag en toesig, asook tussen geslag en leerstyl_teks is egter baie beduidend (p < .001). Manlike studente voel dus dat hulle beter onder toesig werk, terwyl vroulike studente voel dat hulle goed werk sonder toesig (dus selfstandig werk). Manlike studente verkies ook, in teenstelling met vroulike studente, inligting in grafiese formaat eerder as teksformaat.
Tabel 8. Die verwantskap tussen geslag en leerstyl
*** p < .0001

Daar is nie ’n beduidende verwantskap tussen die geslag van die studente en hulle selfvertroue nie (p > .05) (Tabel 9).
Tabel 9. Die verwantskap tussen geslag en selfvertroue

Vervolgens word die verwantskap tussen die student se ras (onafhanklike veranderlikes wit, bruin en swart) en sy of haar toekomsvisie getoets. Omdat daar by hierdie verwantskap meer as een onafhanklike veranderlike is, word hierdie resultate met behulp van twee tabelle gerapporteer. In Tabel 10 word die opsommende statistiek beskryf.
Tabel 10. Ras en toekomsvisie: Opsommende statistiek
![]()
Soos in Tabel 11 gesien kan word, is die bydrae wat ras in die model lewer, nie beduidend nie (p > .05).
Tabel 11. Ras en toekomsvisie: Beta, t, p.

In Tabel 12 kan gesien word dat daar ’n beduidende verwantskap tussen die sekondêre skool van die student en sy of haar toekomsvisie is (p < .05). Die studente wat hulle sekondêre onderrig by ’n skool met ’n goeie matriekslaagsyfer voltooi het, is meer seker van wat hulle oor tien jaar wil doen as studente afkomstig van skole met ’n laer slaagsyfer.
Tabel 12. Die verwantskap tussen skool en toekomsvisie
* p < .05

Daar is nie ’n beduidende verwantskap tussen die sekondêre skool van die studente en hulle voorkennis nie (p > .05) (Tabel 13).
Tabel 13. Die verwantskap tussen skool en voorkennis

Vervolgens word die verwantskap tussen die student se selfvertroue, voorkennis en geslag aan die een kant en rekenaar-angs aan die ander kant getoets. In Tabel 14 word die opsommende statistiek aangegee.
Tabel 14. Selfvertroue, voorkennis, geslag en rekenaar-angs: Opsommende statistiek
![]()
In Tabel 15 kan gesien word dat die bydraes wat die student se selfvertroue, voorkennis en geslag in die model lewer, baie beduidend is (p < .001).
Tabel 15. Selfvertroue, voorkennis, geslag en rekenaar-angs: Beta, t, p.
*** p < .0001

Die faktor wat die grootste bydrae lewer, is geslag, terwyl die invloed van selfvertroue en voorkennis baie gelyk is. Dit beteken dat die vroulike studente meer rekenaar-angs as die manlike studente ervaar. Studente wat reeds ’n ander kursus in rekenaarvaardigheid voltooi het, ervaar minder rekenaar-angs as dié wat nog geen kursusse in rekenaarvaardigheid voltooi het nie, terwyl studente met meer selfvertroue, minder rekenaar-angs ervaar as studente met minder selfvertroue.
5.4 ’n Model van die faktore wat die sukses van onderrigleer in tegnologiegebaseerde modules beïnvloed
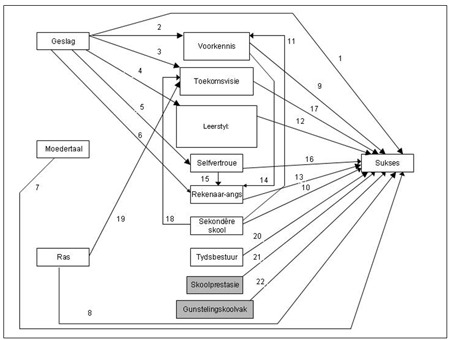
Die model in Figuur 5 wys al die beduidende verwantskappe volgens hierdie navorsing. In hierdie figuur word die Beta-waardes van elke verwantskap aangedui. Daar word ook aangedui in watter mate die verwantskap beduidend is. Verwantskappe aan die regterkant is die verskillende faktore se verwantskap met sukses, en is genommer volgens beduidenis (1 tot 7). Aan die linkerkant word verwantskappe tussen faktore aangedui. Uit Figuur 5 kan afgelei word dat skoolprestasie, geen ander kursusse in rekenaarvaardigheid (negatief), geslag, ’n voorliefde vir wiskundige vakke, toekomsvisie, rekenaar-angs (negatief) en selfoonbesit ’n invloed op die eksamenpunt in rekenaarvaardigheid het. Daar is ook onderlinge verwantskappe tussen faktore. Die sekondêre skool het ’n invloed op toekomsvisie. Geslag het ’n invloed op toekomsvisie, leerstyl en rekenaar-angs. Rekenaar-angs word beïnvloed deur geslag, selfvertroue en voorkennis. (Klik op die figuur om dit te vergroot.)

Figuur 5. Model van die faktore wat die sukses van onderrigleer van tegnologiegebaseerde onderwerpe beïnvloed
6. Gevolgtrekkings
In hierdie afdeling word die resultate van die statistiese verwerking meer volledig bespreek.
6.1 Faktore wat volgens hierdie studie nie ’n beduidende invloed op sukses het nie
Die faktore wat volgens die meervoudige regressie nie ’n beduidende bydrae in die model lewer nie, word vervolgens bespreek. Soos reeds aangedui is, word die belangrikheid van moedertaalonderrig internasionaal erken en dit word algemeen aanvaar dat moedertaal die mees geskikte medium vir onderrig is. Daar kon egter nie in hierdie studie bewys word dat die student se moedertaal ’n beduidende invloed op sy of haar sukses gehad het nie.
Min literatuur oor rekenaargebruik onder verskillende rasse is beskikbaar. Navorsing wys wel op verskille in die wyse waarop studente van verskillende rasse rekenaars gebruik. Daar kon egter nie in hierdie studie bewys word dat die student se ras ’n beduidende invloed op sukses het nie. Die studente wie se resultate vir hierdie studie gebruik is, is oorwegend wit (2 160 studente uit ’n totaal van 2 361 wat minstens een vraelys ingevul het). Daar was 89 studente van wie die ras as bruin gespesifiseer was, en 95 van wie die ras as swart gespesifiseer was. Die ras van 7 studente was nie beskikbaar nie. Dit is dus moontlik dat die invloed nie bewys is nie as gevolg van die aard van die data.
Daar kon nie in hierdie studie bewys word dat die skool waar die student sekondêre onderrig ontvang het, ’n beduidende invloed op sy of haar sukses gehad het nie. Daar is wel ’n verwantskap tussen die sekondêre skool en die student se toekomsvisie.
Studente se leerstyle het, volgens bestaande navorsing, ’n invloed op die sukses van onderrigleer. In hierdie studie is verskillende leerstyle se invloed op sukses getoets. Daar is onder andere gekyk na visuele studente teenoor verbale studente en aktiewe studente teenoor waarnemers. Daar kon egter nie in hierdie studie bewys word dat die leerstyl van die student ’n beduidende invloed op sy of haar sukses het nie. Daar is wel ’n verwantskap tussen geslag en leerstyle.
Navorsing toon dat daar ’n verwantskap tussen rekenaarselfvertroue aan die een kant, en sukses van programmatuuropleiding en rekenaarvaardigheid aan die ander kant is. Daar kon egter nie in hierdie studie bewys word dat selfvertroue ’n beduidende invloed op die student se sukses het nie. Daar is wel ’n verwantskap tussen selfvertroue en rekenaar-angs.
Soos reeds genoem, toon die wyse waarop studente die toekoms sien, volgens bestaande literatuur, ’n direkte verband met hul akademiese prestasie. Daar is twee faktore in die model oor toekomsvisie. Een is die veranderlike wat die studente se toekomsvisie oor die gebruik van rekenaars toets (dink die student dat hy/sy in eie werksomstandighede ’n rekenaar gaan gebruik). Die ander toets die studente se waarneming oor hul eie toekomsvisie (weet die student wat hy/sy oor tien jaar wil doen). Alhoewel die student se toekomsvisie oor die gebruik van rekenaars wel ’n beduidende invloed op sukses het, kon dit nie bewys word dat die student se toekomsvisie (in die geheel gesien) ’n beduidende invloed op sy/haar sukses het nie.
Daar kon nie in hierdie studie bewys word dat tydsbestuur ’n beduidende invloed op sukses het nie. Daar kon ook nie bewys word dat die student se gevoel of hy/sy vir die regte graad ingeskryf is, ’n beduidende invloed op sukses het nie.
6.2 Faktore wat volgens hierdie studie sukses beïnvloed
Die faktore wat volgens die meervoudige regressie beduidende bydraes in die model lewer, word vervolgens bespreek.
Skoolprestasie is gemeet deur die student se M-telling te gebruik (dit is ’n waarde wat bereken word met inagneming van die student se punt vir elke vak tydens die finale skooleksamen). Volgens die resultate van meervoudige regressie het dit, uit al die faktore wat gemeet is, die grootste invloed op die studente se sukses in rekenaarvaardigheid. Tydens die literatuurstudie was daar nie bestaande literatuur gevind oor die invloed van die student se skoolprestasie op die sukses van onderrigleer van tegnologiegebaseerde modules nie. Dit blyk dus dat alhoewel daar min literatuur hieroor beskikbaar is, ‘n student se prestasie op skool die mees beduidende faktor is.
Na skoolprestasie is voorkennis, spesifiek die volg van ander kursusse in rekenaarvaardigheid, die belangrikste faktor. As die studente geen ander kursusse in rekenaarvaardigheid voltooi het nie, is hul uitslag in die rekenaarvaardigheidseksamen laer as wanneer hulle wel ander kursusse in rekenaarvaardigheid voltooi het. Hierdie bevindinge kom ooreen met beskikbare literatuur hieroor.
Dit blyk verder dat manlike studente beter as vroulike studente in die rekenaarvaardigheidseksamen presteer. Manlike studente voel ook meer positief oor rekenaaraktiwiteite en het meer vertroue in hul eie vermoë om die rekenaar te gebruik. Hierdie bevinding kom dus ooreen met wat in beskikbare literatuur bevind is, ook in meer onlangse literatuur (Sáinz en López-Sáez 2010). Studente wat wiskunde, natuurwetenskap, rekeningkunde of rekenaarstudie gekies het as hulle gunstelingvak, presteer beter in die rekenaarvaardigheidseksamen as studente wat tale of leervakke gekies het as hulle gunstelingvak.
Studente wat meen dat hulle eendag in hulle werk rekenaarvaardigheid gaan gebruik, presteer beter as studente wat nie dink dat hulle dit gaan gebruik nie. Dit kan daarop dui dat studente met ’n goeie toekomsvisie ten opsigte van rekenaargebruik beter as ander in rekenaarvaardigheid presteer. Soos in afdeling 2 getoon, het die wyse waarop studente die toekoms sien, ’n direkte verband met sowel hul akademiese prestasie as met hul potensiaal om te lewe en te groei in ’n wêreld wat voortdurend verander.
Studente met hoë rekenaar-angs presteer swakker in die rekenaarvaardigheidseksamen as dié met min rekenaar-angs. Soos reeds in afdeling 2 bespreek, is daar sedert die 1980’s navorsers wat beweer dat die voorkoms van rekenaar-angs met verloop van tyd ’n mindere faktor sal raak, omdat studente algaande meer aan rekenaars en ander tegnologie blootgestel word. Hierdie navorsing bevestig egter dat rekenaar-angs nog steeds ’n beduidende probleem by die onderrigleer van tegnologiegebaseerde modules is. Dit word ook bevestig in meer onlangse navorsing. Parayitam, Desai, Desai en Eason (2010) en Sun, Tsai, Finger, Chen en Yeh (2008) wys daarop dat opleiding nodig is vir studente om rekenaar-angs te verlaag en hulle selfvertroue te verhoog.
Laastens het selfoonbesit ook ’n beduidende invloed op die uitslag van die rekenaarvaardigheidseksamen. Studente wat lankal ’n selfoon besit, presteer beter as ander wat onlangs eers ’n selfoon gekry het. Hierdie faktor het te doen met voorkennis (blootstelling aan tegnologie) en moontlik ook met sosio-ekonomiese status. In die literatuurstudie word genoem dat daar in Suid-Afrika groot verskille in sosio-ekonomiese klas bestaan, en dat daar dus verwag kan word dat hierdie faktor ’n baie groot rol in die onderrigleer van tegnologiegebaseerde modules sal speel.
6.3 Onderlinge verwantskappe tussen faktore
In hierdie afdeling word die resultate van die verwerking van onderlinge verwantskappe bespreek. Volgens beskikbare literatuur het manlike studente meer kennis van rekenaars in die algemeen as vroulike studente. Dit kon egter nie in hierdie studie bewys word dat daar ’n verskil tussen die voorkennis van manlike studente en dié van vroulike studente is nie. Volgens beskikbare literatuur bestaan daar ’n verband tussen ras en toekomsvisie. Dit kon nie in hierdie studie bevestig word nie. Daar is min of geen literatuur nie oor die invloed van die skool waar die student sekondêre onderrig voltooi het, op voorkennis. Daar kon ook nie in hierdie studie bewys word dat die verwantskap beduidend is nie.
Manlike studente het volgens bestaande literatuur meer vertroue in hul eie vermoë om die rekenaar te gebruik. In hierdie navorsing kon nie bewys word dat manlike studente meer rekenaarselfvertroue as vroulike studente het nie. Vroulike studente het wel meer positief gevoel oor hul vermoë om hul graad suksesvol te voltooi as manlike studente. Dit was ook die bevinding van Jackson, Von Eye, Fitzgerald, Zhao en Witt (2010). In die literatuurstudie word gemeld dat daar ’n verband tussen geslag en toekomsvisie is. Volgens die resultate van hierdie studie is daar wel ’n verwantskap tussen geslag en die student se toekomsvisie oor die gebruik van rekenaars in die werkomstandighede. Die manlike studente het sterker as die vroulike studente daaroor gevoel dat hulle wel ’n rekenaar in hul beroep gaan gebruik. Dit bevestig Sáinz en López-Sáez (2010) se bevindinge.
Uit die resultate van hierdie studie in terme van leerstyle kan afgelei word dat daar nie ’n geslagsverskil is wat betref aktiewe studente en waarnemers nie, en ook nie wat studente se gevoel oor veranderings betref nie. Manlike studente voel egter dat hulle beter onder toesig werk, terwyl vroulike studente voel dat hulle goed werk sonder toesig (dus selfstandig werk). Manlike studente verkies ook, in teenstelling met vroulike studente, inligting in grafiese formaat eerder as teksformaat.
Daar is min of geen literatuur nie oor die invloed van die skool waar die student sekondêre onderrig voltooi het, op sy of haar toekomsvisie. Die skool kan wel in ’n mate verband hou met die sosio-ekonomiese klas van die student, en volgens die literatuur strek kinders in hoër sosiale klasse se toekomsvisie vir hulself verder as dié van ander klasse. Uit die resultate van hierdie studie kan afgelei word dat die studente wat hulle sekondêre onderrig voltooi het by ’n skool met ’n goeie matriekslaagsyfer, meer seker is van wat hulle oor tien jaar wil doen as studente vanuit skole met ’n laer slaagsyfer.
Navorsing toon duidelike verskille tussen manlike studente en vroulike studente se ervaring met rekenaars en hul kennis van rekenaars. Vroulike studente se houding teenoor rekenaars, hul vertroue in eie vermoë om die rekenaar te gebruik en hoër rekenaar-angs word as moontlike oorsake gesien van die verskille ten opsigte van geslag. Voorkennis en rekenaarselfvertroue het ook volgens beskikbare literatuur ’n invloed het op rekenaar-angs. Die bevindinge van die geraadpleegde literatuur word dus deur die resultate van hierdie studie, asook meer onlangse bronne (Parayitam e.a. 2010; Sun e.a. 2008; Sieverding en Koch 2009; Sáinz en López-Sáez 2010; Jackson e.a. 2010) bevestig.
Vroulike studente ervaar meer rekenaar-angs as manlike studente. Dit is in teenstelling met wat bevind is in ’n meer onlangse studie in die VSA, waar geen verband gevind kon word tussen rekenaar-angs en geslag nie (Parayitam e.a. 2010). Studente wat reeds ’n ander kursus in rekenaarvaardigheid voltooi het, ervaar minder rekenaar-angs as studente wat nog nie sodanige kursusse voltooi het nie, en studente wat meer selfvertroue het, ervaar minder rekenaar-angs as studente met minder selfvertroue. Sun e.a. (2008) skryf dat volgens ’n studie in Taiwan, rekenaarselfvertroue nie meer ’n saak van belang is nie, as gevolg van hoë vlakke van voorkennis. Parayitam e.a. (2010) het egter in die VSA bevind dat selfvertroue en houdings van studente wel ’n invloed op rekenaar-angs het.
7. Gebruik van hierdie bevindinge en verdere navorsing
Hierdie model kan gebruik word deur instansies wat die oorsaak van onbevredigende prestasie in die onderrigleer van tegnologiegebaseerde modules wil aanspreek.
Die model identifiseer skoolprestasie as kern tot die sukses van studente in prestasie in hierdie module. Skoolprestasie in hierdie studie is verteenwoordig deur ’n enkele syfer wat bereken is uit die finale resultate van die studente. Met ander woorde, die model toon dat studente wat goeie uitslae in hulle finale skooleksamen behaal het, beter vaar as ander studente.
Die werklike gevolg van hierdie resultaat is interessant. Aanvanklik is mens se reaksie dat dit ’n faktor buite die ingrypingsveld van die studie is. Een reaksie hierop sou seker kon wees om die toelatingsvereistes aan te pas, maar dit los nie enige probleme op nie. Studente wat moontlik probleme kan ondervind, kan vroegtydig geïdentifiseer word en addisionele hulp ontvang. Die vraag ontstaan of addisionele hulp vir studente hierdie probleem kan aanspreek. Die model dui egter ook aan dat voorkennis wel ’n positiewe invloed het. Addisionele hulp is dus voordelig vir studente wat nie voorkennis in die veld het nie. Studente wat swak skoolprestasie het, baat by addisionele hulp omdat dit hulle kennis vermeerder en hulle in die groep wat voorkennis het, plaas. Addisionele hulp los nie die oorsaak van die probleem, naamlik swak skoolprestasie, op nie, maar kan voordele vir die student inhou. Gebruikers van hierdie model kan die impak van sulke hulp in hulle eie omgewing ondersoek.
Wanneer daar besluite geneem moet word oor die inhoud en struktuur van modules vir rekenaarvaardigheid, kan die resultate van hierdie studie in aanmerking geneem word. Die volgende voorstelle word gemaak:
- Die belang van rekenaargebruik moet beklemtoon word, sodat studente besef dat rekenaars ‘n belangrike rol in hul toekoms gaan speel. Die model wys daarop dat studente wat oortuig is dat hulle rekenaars in hulle beroepslewe gaan gebruik, beter presteer as die ander. Die spesifieke gebruik van rekenaars in verskillende beroepe kan beklemtoon word.
- Stappe moet gedoen word om studente te help om rekenaar-angs te oorkom. Tydens die onderhoude en uit die vraelyste was dit duidelik dat daar steeds studente is wat rekenaar-angs ondervind. ’n Moontlike oplossing is kontaksessies vir hierdie studente. Parayitam e.a. (2010) beklemtoon ook die belang van verdere navorsing oor die hantering van rekenaar-angs.
- Die model wys dat studente wat ’n wiskundige vak as hul gunsteling-skoolvak gekies het, beter in hierdie module presteer. Hierdie aspek kan ook gebruik word om groepe te identifiseer wat moontlik swakker sal presteer. Gebruikers van die model kan kennis neem van hierdie verwantskap en die aspek kreatief aanspreek.
Die model toon aan dat die geslag van die student ’n invloed op die finale sukses van die module het, asook op van die ander faktore. So het manlike studente ’n groter besef van die gebruik van rekenaars in hulle beroepslewe en ervaar vroulike studente meer rekenaar-angs. Manlike studente het aangedui dat hulle beter onder toesig werk as daarsonder. Alhoewel die vroulike studente ’n hoër skoolprestasie het as die manlike studente, presteer manlike studente beter in die module as vroulike studente.
Die feit dat manlike studente, volgens hierdie model, beter presteer as vroulike studente in ’n tegnologiegebaseerde module, beteken nie dat daar by vroulike studente ‘n agterstand is, of hoef te wees, nie. Navorsing, onder andere dié van Meelissen en Drent (2008), bewys dat beide geslagte positief is oor rekenaars in die algemeen en oor rekenaargebruik binne onderrigleersituasies. Hierdie model beklemtoon bloot die belang daarvan dat diegene verantwoordelik vir onderrigleer bewus moet wees van verskille tussen manlike en vroulike studente en daaraan moet werk om aanpassings te maak waar nodig.
Navorsing oor geslag en rekenaars in onderrigleer is ’n onderwerp waaroor heelwat navorsing gedoen word vanuit verskillende tradisies, metodes en perspektiewe, maar daar is meer navorsing nodig om die veld teoreties te ontwikkel (Volman en Van Eck 2001).
8. Samevatting
Bestaande navorsing dui op spesifieke faktore wat sterk figureer in die sukses van onderrigleer van tegnologiegebaseerde modules. In bestaande navorsing word hierdie faktore egter geïsoleerd beskou en nie in alle gevalle empiries beoordeel nie. In hierdie navorsingsprojek is ’n gemengdenavorsingsparadigma gebruik. Daar is eers interpretatief gewerk om nuwe faktore te identifiseer, en daarna positivisties om die invloed van verskeie faktore saam te ondersoek, te vergelyk en empiries te beoordeel. ’n Model bestaande uit verskeie faktore wat moontlik ’n invloed kon hê op die sukses van onderrigleer van tegnologiegebaseerde modules, is opgestel. Al die verwantskappe in hierdie model is daarna deur middel van statistiese metodes getoets en die resultaat is ’n model van die bydrae wat verskillende faktore tot die sukses van onderrigleer van tegnologiegebaseerde modules lewer.
Hierdie model lewer ’n bydrae tot kennis oor suksesfaktore in rekenaargebaseerde modules. Gebruikers van hierdie model kan die oorsaak van onbevredigende prestasie beter verstaan deur die spesifieke invloed van die faktore in hulle eie omgewing te oorweeg. Die model is ook ’n voorbeeld van navorsing waarin interpretatiewe studie die positivistiese studie voorafgegaan het ten einde laasgenoemde te rig.
Bibliografie
Ansalone, G. en C. Ming. 2006. Programming students for academic success: The PLS an alternative to traditional tracking. Educational Research Quarterly, 29(3):3–10.
Barron, B. 2004. Learning ecologies for technological fluency: Gender and experience differences. Journal of Educational Computing Research, 31(1):1–36.
Bart, P.B. 1974. Why women see the future differently from men. In Toffler (red.) 1974c.
Beckers, J.J. en H.G. Schmidt. 2001. The structure of computer anxiety: A six-factor model. Computers in Human Behaviour, 17:35–49.
Bgoya, W. 2001. The effect of globalisation in Africa and the choice of language in publishing. International Review of Education, 47(3/4):283–92.
Blaine, S. 2004. Mother tongue learning will raise standards. http://www.suntimes.co.za/zones/sundaytimesNEW/basket 16st/basket16st109445379 (11 Oktober 2004 geraadpleeg).
Campbell-Makini, Z.M. 2000. The language of schooling. In Makoni en Kamwangamalu (reds.) 2000.
Chisholm, I.M. 1996. Computer use in a multicultural classroom. Journal of Research on Computing in Education, 28(2):1–10.
Chobokoane, N. en D. Budlender. 2002. A day in the life of a South-African teenager. http://www.statssa.gov.za/publications/TechPaperTeenagers/TechPaper Teenagers.pdf (20 September 2006 geraadpleeg).
Colley, A. en C. Comber. 2003. Age and gender differences in computer use and attitudes among secondary school students: What has changed? Educational Research, 45(2):155–65.
Compeau, D.R. en C.A. Higgins. 1995. Computer self-efficacy: Development of a measure and initial test. MIS Quarterly, 19(2):189–211.
Cronje, E. 2005. Afrika-agterstand oor kind nie moedertaal-skool het? Beeld, 14 Februarie, bl. 12.
Davis, A. en D. Fu. 2004. Culture matters: Better decision making through increased awareness. Interservice/Industry Training, Simulation, and Education Conference (I/ITSEC). Orlando, Florida.
De Klerk, G. 2002. Mother-tongue education in South Africa: The weight of history. International Journal of Sociology of Language, 154:29–46.
DKK (Departement van Kuns en Kultuur). 2002. National Language Policy Framework (finale konsep). http://www.info.gov.za/otherdocs/2002/langpolframe.pdf (23 Oktober 2006 geraadpleeg).
—. 2003. South African Languages Bill (hersiene finale konsep). http://www.pmg.org.za/bills/030804salanguagesbill.htm (23 Oktober 2006 geraadpleeg).
DKKWT (Departement van Kuns, Kultuur, Wetenskap en Tegnologie). 2000. Language Policy and Plan for South Africa. http://www.dac.gov.za/about_us/cd_nat_language/languaeg_policy/ (18 Oktober 2004 geraadpleeg).
DvO (Departement van Onderwys). 1997. Language in Education Policy. http://www.polity.org.za/html/govdocs/policy/edulangpolicy.html? rebookmark=1 (23 Oktober 2006 geraadpleeg).
Dillon, A. en E. Zhu. 1997. Designing web-based instruction: A human-computer interaction perspective. In Khan (red.) 1997.
Du Plessis, T. 2002. Bilingual education in South Africa. http://kea.uovs.ac.za/admin/uploads/tmp_phpD163aG_3f8bc2479833b_ Bilingual Education in South Africa.pdf (8 Februarie 2005 geraadpleeg).
Ferguson, G. 2000. The medium of instruction in African education. In Makoni en Kamwangamalu (reds.) 2000.
Giliomee, H. 2005. Agter die kap van die byl by die Laerskool Mikro. Rapport, 13 Februarie, bl. 18.
Gos, M.W. 1996. Computer anxiety and computer experience: A new look at an old relationship. Clearing House, 69(5):271–81.
Heemskerk, I., A. Brink, M. Volman en G. ten Dam. 2005. Inclusiveness and ICT in education: A focus on gender, ethnicity and social class. Journal of Computer Assisted Learning, 21:1–16.
Heugh, K. 1995. The multilingual school: Modified dual medium. In Heugh, Siegrühn en Plüddemann (reds.) 1995b.
Heugh, K. en A. Siegrühn. 1995. Towards implementing multilingual education in South Africa. In Heugh, Siegrühn en Plüddemann (reds.) 1995b.
Heugh, K., A. Siegrühn en P. Plüddemann. 1995a. Glossary of terms. In Heugh, Siegrühn en Plüddemann (reds.) 1995b.
Heugh, K., A. Siegrühn en P. Plüddemann (reds.). 1995b. Multilingual education for South Africa. Johannesburg: Heinemann.
Hoffman, D.L. en T.P. Novak. 1998. Bridging the racial divide on the Internet. Science, 280(5362):1–6.
Jackson, L., A. von Eye, H. Fitzgerald, Y. Zhao en E. Witt. 2010. Self-concept, self-esteem, gender, race and information technology use. Computers in Human Behaviour, 26:323–8.
Kembo-Sure en V. Webb. 2000a. Language as a problem in Africa. In Kembo-Sure en Webb (reds.) 2000b.
Kembo-Sure en V. Webb (reds.). 2000b. African voices. An introduction to the languages and linguistics of Africa. Kaapstad: Oxford University Press.
Khan, B.H. (red.). 1997. Web-based instruction. New Jersey: Educational Technology Publications, Inc.
Kent, N. en K. Facer. 2004. Different worlds? A comparison of young people’s home and school ICT use. Journal of Computer Assisted Learning, 20:440–55.
Kolb, D.A. 1984. Experiential learning: Experience as the source of learning and development. New Jersey: Prentice-Hall, Inc.
Lee, M.W. 1986. The match: Learning styles of black children and microcomputer programming. Journal of Negro Education, 55(1):78–90.
Liegle, J.O. en T.N. Janicki. 2006. The effect of learning styles on the navigation needs of web-based learners. Computers in Human Behaviour, 22:885–98.
Luckett, K. 1995. National additive bilingualism: Towards a language plan for South African education. In Heugh, Siegrühn en Plüddemann (reds.) 1995b.
Lynch, T. en N. Szorenyi. 2005. Dilemmas surrounding information technology education in developing countries: A study in Fiji. The Electronic Journal on Information Systems in Developing Countries, 21(4):1–16.
Makoni, S.B. en N. Kamwangamalu (reds.).2000. Language and institutions in Africa. Kaapstad: Centre for Advanced Series of African Society.
Meelissen, M.R.M. en M. Drent. 2008. Gender differences in computer attitudes: Does the school matter? Computers in Human Behavior, 24:969–85.
Monahan, T. 2004. Just another tool? IT pedagogy and the commodification of education. Urban Review, 36(4):271–92.
Odendal, F.F., P.C. Schoonees, C.J. Swanepoel, S.J. du Toit en C.M. Booysen. 1994. Verklarende Handwoordeboek van die Afrikaanse Taal. 3de uitgawe. Midrand: Perskor Uitgewery.
Owens, E.W. en H.C. Waxman. 1998. Sex- and ethnic-related differences among high school students’ technology use in science and mathematics. International Journal of Instructional Media, 25(1):1–10.
Parayitam, S., K. Desai, M. Desai en M. Eason. 2010. Computer attitude as a moderator in the relationship between computer anxiety, satisfaction, and stress. Computers in Human Behavior, 26(3):345–52.
Pennycook, A. 2002. Mother tongues, governmentality and protectionism. International Journal of Sociology of Language, 154:11–28.
Poussaint, A.F. 1974. The black childs’s image of the future. In Toffler (red.) 1974c.
Poynton, T.A. 2005. Computer literacy across the lifespan: A review with implications for educators. Computers in Human Behavior, 21(6):861–72.
Republiek van Suid-Afrika. 1996. Constitution of the Republic of South Africa. http://www.polity.org.za/html/govdocs/constitution/saconst.html?rebookmark=1 (23 Oktober 2006 geraadpleeg).
Razumnikova, O.M. 2005. The interaction between gender stereotypes and life values as factors in the choice of profession. Russian Education and Society, 2005, 47(12):21–33.
Sáinz, M. en M. López-Sáez. 2010. Gender differences in computer attitudes and the choice of technology-related occupations in a sample of secondary students in Spain. Computers and Education, 54(2):578–87.
Selwyn, N. 2005. The social process of learning to use computers. Social Science Computer Review, 23(1):122–35.
Shane, H.G. en J.G. Shane. 1974. Educating the youngest for tomorrow. In Toffler (red.) 1974c.
Shih, H. 2006. Assessing the effects of self-efficacy and competence on individual satisfaction with computer use: An IT student perspective. Computers in Human Behaviour, 22: 1012–26.
Sieverding, M. en S. Koch. 2009. (Self-)evaluation of computer competence: How gender matters. Computers and Education, 52(3):696–701.
Singer, B.D. 1974. The future-focused role-image. In Toffler (red.) 1974c.
Statistiek Suid-Afrika. 2003. Sensus 2001. http://www.statssa.gov.za/publications/Report-03-02-01/Report-03 -02-012001.pdf (23 Oktober 2006 geraadpleeg).
Sun, P., R. Tsai, G. Finger, Y. Chen en D. Yeh. 2008. What drives successful e-learning? An empirical investigation of the critical factors influencing learner satisfaction. Computers and Education, 50(4):1183–202.
Tashakkori, A. en J.W. Creswell. 2007. The new era of mixed methods. Journal of Mixed Method Research, 1:3–7.
Teddlie, C. en A. Tashakkori. 2009. Foundations of mixed method research. Thousand Oaks: SAGE Publications.
Toffler, A. 1974a. Introduction. In Toffler (red.) 1974c.
—. 1974b. The psychology of the future. In Toffler (red.) 1974c.
Toffler, A. (red.). 1974c. Learning for tomorrow: The role of the future in education. New York: Vintage books.
UNESCO. 2003. Education in a multilingual world. www.unesco.org/education (23 Oktober 2006 geraadpleeg).
Van der Walt, C. 2004. The challenge of multilingualism: In response to the language policy for higher education. South African Journal of Higher Education, 18(1):140–52.
Volman, M. 1997. Gender-related effects of computer and information literacy education. Journal of Curriculum Studies, 1997, 29(3):315–28.
Volman, M. en E. van Eck. 2001. Gender equity and information technology in education: The second decade. Review of Educational Research, 71(4):613–34.
Wang, H., T. Li en C. Chang. 2006. A web-based tutoring system with styles-matching strategy for spatial geometric transformation. Interacting with Computers, 18:331–5.
Webb, Vic. 2001. Language in South Africa. http://www.up.ac.za/academic/libarts/crpl/Language-in-SA.pdf (23 Oktober 2006 geraadpleeg).
—. 2002. Language in South Africa. Amsterdam: Philadelphia.
Wilfong, J.D. 2006. Computer anxiety and anger: The impact of computer use, computer experience, and self-efficacy beliefs. Computers in Human Behaviour, 22: 1001–11.
Young, D. 1995. The role and status of the first language in education in a multilingual society. In Heugh, Siegrühn en Plüddemann (reds.) 1995b.

